|
OrdinaryMeeting Notice and Agenda
An Ordinary Meeting of the Bega Valley Shire Council will be held at Council Chambers, Biamanga Room, Bega Valley Commemorative Civic Centre, Bega on Wednesday, 17 September 2025 commencing at 2:00pm to consider and resolve on the matters set out in the attached Agenda.
|
Council meetings are recorded and live streamed to the Internet for public viewing. By entering the Chambers during an open session of Council, you consent to your attendance and participation being recorded.
The recording will be archived and made available on Council’s website www.begavalley.nsw.gov.au. All care is taken to maintain your privacy; however as a visitor of the public gallery, your presence may be recorded.
The Agendas for Council Meetings and Council Reports for each meeting will be available to the public on Council’s website as close as possible to 5.00 pm on the Thursday prior to each Ordinary Meeting. A hard copy is also made available at the Bega Administration Building reception desk and on the day of the meeting, in the Council Chambers.
The Minutes of Council Meetings are available on Council's Website as close as possible to 5.00 pm on the Monday after the Meeting.
1. Please be aware that the recommendations in the Council Meeting Agenda are recommendations to the Council for consideration. They are not the resolutions (decisions) of Council.
2. Background for reports is provided by staff to the Chief Executive Officer for presentation to Council.
3. The Council may adopt these recommendations, amend the recommendations, determine a completely different course of action, or it may decline to pursue any course of action.
4. The decision of the Council becomes the resolution of the Council, and is recorded in the Minutes of that meeting.
5. The Minutes of each Council meeting are published in draft format, and are confirmed by Councillors, with amendments if necessary, at the next available Council Meeting.
If you require any further information or clarification regarding a report to Council, please contact Council’s Executive Assistant who can provide you with the appropriate contact details
Phone (02 6499 2222) or email execassist@begavalley.nsw.gov.au.
· Is the decision or conduct legal?
· Is it consistent with Government policy, Council’s objectives and Code of Conduct?
· What will the outcome be for you, your colleagues, the Council, anyone else?
· Does it raise a conflict of interest?
· Do you stand to gain personally at public expense?
· Can the decision be justified in terms of public interest?
· Would it withstand public scrutiny?
A conflict of interest is a clash between private interest and public duty. There are two types of conflict:
· Pecuniary – regulated by the Local Government Act 1993 and Office of Local Government
· Non-pecuniary – regulated by Codes of Conduct and policy. ICAC, Ombudsman, Office of Local Government (advice only). If declaring a Non-Pecuniary Conflict of Interest, Councillors can choose to either disclose and vote, disclose and not vote or leave the Chamber.
· Is it likely I could be influenced by personal interest in carrying out my public duty?
· Would a fair and reasonable person believe I could be so influenced?
· Conflict of interest is closely tied to the layperson’s definition of ‘corruption’ – using public office for private gain.
· Important to consider public perceptions of whether you have a conflict of interest.
1st Do I have private interests affected by a matter I am officially involved in?
2nd Is my official role one of influence or perceived influence over the matter?
3rd Do my private interests conflict with my official role?
For more detailed definitions refer to Sections 442, 448 and 459 or the Local Government Act 1993 and Bega Valley Shire Council (and Model) Code of Conduct, Part 4 – conflict of interest.
Whilst seeking advice is generally useful, the ultimate decision rests with the person concerned.Officers of the following agencies are available during office hours to discuss the obligations placed on Councillors, officers and community committee members by various pieces of legislation, regulation and codes.
|
Contact |
Phone |
|
Website |
|
Bega Valley Shire Council |
(02) 6499 2222 |
council@begavalley.nsw.gov.au |
www.begavalley.nsw.gov.au |
|
ICAC |
8281 5999 Toll Free 1800 463 909 |
icac@icac.nsw.gov.au |
www.icac.nsw.gov.au |
|
Office of Local Government |
(02) 4428 4100 |
olg@olg.nsw.gov.au |
http://www.olg.nsw.gov.au/ |
|
NSW Ombudsman |
(02) 8286 1000 Toll Free 1800 451 524 |
nswombo@ombo.nsw.gov.au |
Under the provisions of Section 451(1) of the Local Government Act 1993 (pecuniary interests) and Part 4 of the Model Code of Conduct prescribed by the Local Government (Discipline) Regulation (conflict of interests) it is necessary for you to disclose the nature of the interest when making a disclosure of a pecuniary interest or a non-pecuniary conflict of interest at a meeting.
The following form should be completed and handed to the Chief Executive Officer as soon as practible once the interest is identified. Declarations are made at Item 3 of the Agenda: Declarations - Pecuniary, Non-Pecuniary and Political Donation Disclosures, and prior to each Item being discussed:
Council meeting held on __________(day) / ___________(month) /____________(year)
|
Item no & subject |
|
|
Pecuniary Interest
|
In my opinion, my interest is pecuniary and I am therefore required to take the action specified in section 451(2) of the Local Government Act 1993 and or any other action required by the Chief Executive Officer. |
|
Significant Non-pecuniary conflict of interest |
– In my opinion, my interest is non-pecuniary but significant. I am unable to remove the source of conflict. I am therefore required to treat the interest as if it were pecuniary and take the action specified in section 451(2) of the Local Government Act 1993. |
|
Non-pecuniary conflict of interest |
In my opinion, my interest is non-pecuniary and less than significant. I therefore make this declaration as I am required to do pursuant to clause 5.11 of Council’s Code of Conduct. However, I intend to continue to be involved with the matter. |
|
Nature of interest |
Be specific and include information such as : · The names of any person or organization with which you have a relationship · The nature of your relationship with the person or organization · The reason(s) why you consider the situation may (or may be perceived to) give rise to a conflict between your personal interests and your public duty as a Councillor. |
|
If Pecuniary |
Leave chamber |
|
If Non-pecuniary (tick one) |
Disclose & vote Disclose & not vote Leave chamber |
|
Reason for action proposed |
Clause 5.11 of Council’s Code of Conduct provides that if you determine that a non-pecuniary conflict of interest is less than significant and does not require further action, you must provide an explanation of why you consider that conflict does not require further action in the circumstances |
|
Print Name |
I disclose the above interest and acknowledge that I will take appropriate action as I have indicated above. |
|
Signed |
|
NB: Please complete a separate form for each Item on the Council Agenda on which you are declaring an interest.
|
17 September 2025 |
Statement of Ethical Obligations
Recommendation
That the Minutes of the Ordinary Meeting held on 20 August 2025 as circulated, be taken as read and confirmed.
Pecuniary, Non-Pecuniary and Political Donation Disclosures to be declared and tabled. Declarations also to be declared prior to discussion on each item.
8.1 Memorandum of Understanding Bega Valley Shire Council and Clean Energy for Eternity 8
8.2 Adoption of Draft Affordable Housing Contributions Policy.................................................. 31
8.3 Tura Marrang Library and Community Centre ground floor (lower level) redevelopment 63
8.4 Development Application statistics - April to June 2025........................................................ 68
9.1 Bega Valley Local Traffic Committee 5 August 2025............................................................... 74
9.2 Merimbula Airport General Aviation Precinct........................................................................ 155
9.3 Reporting of minutes- Section 355 General Sportsground Advisory Committee meeting 26 May 2025............................................................................................................................................ 172
11.1 Council Meeting Dates January 2026 - December 2026....................................................... 182
11.2 Local Government NSW (LGNSW) Conference 2025 Motions............................................ 185
11.3 Actions from resolutions of Council - Progress Report......................................................... 233
14.1 Lions Beach Reserve at Pambula............................................................................................... 236
16.1 Cr Nadin - Lots in our Shire........................................................................................................ 238
16.2 Cr Porter - Robertson Street, Bemboka upgrade................................................................... 240
16.3 Cr Porter – Are shark fishing signs posted at Tathra Wharf since the upgrade?.............. 244
Representations by members of the public regarding closure of part of meeting
Adjournment Into Closed Session, exclusion of the media and public........................... 245
|
Council |
17 September 2025 |
Staff Reports – Community, Environment and Planning
17 September 2025
8.1 Memorandum of Understanding Bega Valley Shire Council and Clean Energy for Eternity............................................................................................................................... 8
8.2 Adoption of Draft Affordable Housing Contributions Policy.............................. 31
8.3 Tura Marrang Library and Community Centre ground floor (lower level) redevelopment............................................................................................................................. 63
8.4 Development Application statistics - April to June 2025.................................... 68
|
Item 8.1 |
8.1. Memorandum of Understanding Bega Valley Shire Council and Clean Energy for Eternity
This report seeks Council approval to enter into a new Memorandum of Understanding with Clean Energy for Eternity Incorporated to support installation of renewable energy infrastructure on Council assets.
Director Community Environment and Planning
That Council delegates authority to the Chief Executive Officer to enter into the Memorandum of Understanding with Clean Energy for Eternity Incorporated at Attachment 1 to support installation of renewable energy infrastructure on Bega Valley Shire Council assets.
Executive Summary
Clean Energy for Eternity Incorporated (CEFE) has had a Memorandum of Understanding (MoU) with Council since 2013 to support the installation of solar panels on Council owned assets, first at the Tathra Sewage Treatment Plant and subsequently on NSW Rural Fire Service (RFS) sheds throughout the shire.
The most recent MOU expired on 30 June 2025 and CEFE is seeking to extend its relationship with Council through a new, 5 year MOU.
The MOU will enable CEFE to continue to expand its investment in renewable energy systems on Bega Valley Shire Council (BVSC) owned assets, in agreement with Council officers.
Background
CEFE formed in 2006 and is a registered and not for profit association. Its objective is to continue working with Bega Valley Shire communities to achieve the goal of 100% renewable energy by 2030 in the Bega Valley.
Council resolved at its meeting of 18 December 2013 to enter an MoU with CEFE to support installation of solar panels at the Tathra sewage treatment works (most recent MOU provided as Attachment 2 to this report). This original project, known as the Tathra Community Solar Farm (TCSF), involved CEFE raising community funds to install solar panels at the Tathra Sewage Treatment Plant, a BVSC owned and managed asset. The MoU provided for electricity savings to Council from this capital investment to be paid to CEFE for investment in other community-based solar installations up to the value of the original investment of $55,000. A subsequent MoU was entered into in 2020, agreeing to the continuation of CEFE’s activities into other Council owned and managed assets, with the addition of solar credits being passed onto CEFE from Council. This MOU expired on 30 June 2025.
Since the projects inception, Council has contributed $58,228 to CEFE from renewable energy savings calculated from the Tathra Solar Farm (i.e. cost savings + solar credits) and $2,688 in solar credits from the RFS sheds. RFS shed solar credits are handed directly onto the Rural Fire Brigades (for the purchase of equipment) by CEFE, and the Solar Farm contributions are reinvested back into more renewable energy projects on Council assets.
Additionally, CEFE undertakes fundraising events bolstering these contributions and effectively redistributing benefits to the community. CEFE has completed eight renewable projects under the most recent agreement. These projects have provided positive financial, social and environmental outcomes to the community and Council. It is estimated that total electricity savings accumulated since the inception of the project is $116, 000.
Table 1 highlights projects completed under the current arrangement, including system specifications and costs avoided since installation.
|
Site |
System |
Date installed |
Cost avoided $ |
|
Tathra Solar Farm |
30 kW solar PV |
2015 |
$70,073 |
|
Quaama RFS Shed |
3 kW solar PV, 5 kWh battery |
2020 |
$3,543 |
|
Kiah RFS Shed |
3.3 kW solar PV, 7 kWh battery |
2021 |
$10,665 |
|
Rocky Hall RFS Shed |
3.7 kW solar PV, 5 kWh battery |
2021 |
$3,705 |
|
Brogo RFS Shed |
3.7 kW solar PV, 5 kWh battery |
2022 |
$4,082 |
|
Towamba RFS Shed |
3.7 kW solar PV,12 kWh battery |
2023 |
$12,418 |
|
Numbugga RFS Shed |
3.7 kW solar PV, 5 kWh battery |
2023 |
$12,056 |
|
Tanja RFS Shed |
3.7 kW solar PV, 7 kWh battery |
2024 |
not enough data available |
|
Nethercote Hall _ & RFS shed |
3.7 kW solar PV, 7.1kWh battery |
2024 |
not enough data available |
|
|
|
Total |
$116,542 |
The current MoU expired on 30 June 2025. CEFE has requested continuation of the current arrangement. Based on the value for money and positive benefits, Council staff support the agreement to continue as per current arrangements with the addition of extra reporting requirements, as outlined in Section 6 of the amended MoU (provided as Attachment 1 to this report).
Options
Options available to Council are to:
1. Delegate to the Chief Executive Officer authority to enter into the MoU provided in Attachment 1. This is the recommended option.
2. Delegate to the Chief Executive Officer authority to enter into an MoU that varies from that described in Attachment 1. Council would need to provide proposed alternative wording and further discussions with CEFE would be required.
3. Not enter into an MOU with CEFE. This is not recommended as this would mean no further Council or RFS sheds could benefit from CEFE’s work without significant administrative work.
Community and Stakeholder Engagement
Engagement undertaken
Extensive consultation has been undertaken with CEFE and staff involved in the delivery of the MoU to date. The MoU provided at Attachment 1 has been agreed with CEFE.
Council has identified actions to support community investment in renewables in its adopted Climate Resilience Strategy 2020 and Clean Energy Plan.
Engagement planned
Broad community engagement in relation to the MoU, if approved by Council, is not proposed.
Consultation with relevant stakeholders will take place for individual projects, such as RFS members or relevant committees, supported through the MoU.
Financial and Resource Considerations
In the short term, there are no direct budget implications for BVSC in entering into an MoU with CEFE, as the savings to BVSC from CEFE’s investment in renewable energy systems on BVSC assets are returned to CEFE for further investment and is cost neutral.
The MoU allows for BVSC to defer the capital cost of investing directly in renewable energy, where those capital funds are provided by CEFE.
The typical asset life of solar PV is 25 years and 10-15 years for batteries. Council staff will review the need for replacement on a case-by-case basis, factoring in availability of new technologies, cost of replacement and the needs of the facility. If future replacement is deemed necessary, costs will be covered by Council’s asset managers or through Council’s renewables budget funded by the Environment levy. The average cost of these systems is $8,000 (solar battery system). The lifetime savings and avoided costs often result in a net positive return. With the projected costs of solar and batteries coming down over time, it is likely future costs will be less relative to current valuation.
Legal /Policy
There are no direct legal implications associated with this proposal, and the proposal is consistent with BVSC’s strategic objectives to reduce energy costs and greenhouse gas emissions across the shire.
Impacts on Strategic/Operational/Asset Management Plan/Risk
Strategic Alignment
Council’s adopted Clean Energy Plan 2019 has a key focus of: “reducing BVSC’s inhouse Green House Gas footprint through cost effective opportunities, such as energy efficiency, renewable energy and energy storage”. It identifies the installation of behind the meter and solar photo voltaic arrays as key actions in the medium and long term energy plans.
The proposed MoU supports aligns with the Clean Energy Plan 2019 and Climate Resilience Strategy 2020, as well as the Community Strategic Plan strategic objective ‘We adapt to and mitigate the effects of climate change’ and the following strategies:
· C.5 Promote renewable energy adoption
· C.6 Develop climate-resilient infrastructure and improve energy efficiency in existing buildings and assets
· C.7 Support community and industry led climate adaptation programs
Environment and Climate Change
The proposed MoU supports BVSC’s adopted position to reduce greenhouse gas emissions across the shire in accordance with the adopted Clean Energy Plan 2019 and Climate Resilience Strategy 2020.
Economic
The proposal does not have a material impact on the economy of the Bega Valley Shire; however, it does encourage investment in local solar suppliers. The work of CEFE supports BVSC and community-based organisations to reduce electricity costs.
Risk
There are safety risks associated with installation and operation of renewable energy systems on BVSC assets; however, these risks are part of BVSC’s usual capital and maintenance programs and are well understood.
A recent restructure of CEFE resulted in a change in leadership and administrative functions. ‘CEFE Tathra Chapter’ will oversee all funds and projects in the Bega Valley whilst administrative tasks and insurances will be managed by CEFE Inc from their Northern Beaches branch. Staff have reviewed the new structural arrangements and are confident that CEFE can continue to deliver as agreed in the MoU.
Social / Cultural
Community feedback has consistently identified responding to climate change as an important consideration, with additional health and wellbeing benefits. The work of CEFE also has indirect benefits for communities by enabling savings to be channelled into other investments that benefit the community. Where CEFE has installed solar panels on facilities that service vulnerable people, service providers may be able to divert savings in electricity to improved service provision.
Attachments
1⇩. Attachment 1 - Proposed Memorandum of Understanding with Clean Energy For Eternity Inc
2⇩. Attachemnt 2 - Most recent Memorandum of Understanding with Clean Energy For Eternity Inc
|
17 September 2025 |
|
|
Item 8.1 - Attachment 1 |
Attachment 1 - Proposed Memorandum of Understanding with Clean Energy For Eternity Inc |

|
17 September 2025 |
|
|
Item 8.1 - Attachment 2 |
Attachemnt 2 - Most recent Memorandum of Understanding with Clean Energy For Eternity Inc |

|
Item 8.2 |
8.2. Adoption of Draft Affordable Housing Contributions Policy
This report presents a draft Affordable Housing Contributions Policy for adoption by Council.
Director Community Environment and Planning
1. That Council notes the submissions received during public exhibition of the draft Affordable Housing Contributions Policy (Attachment 2).
2. That Council adopts the draft Affordable Housing Contributions Policy as amended post-exhibition (Attachment 1).
3. That those who made a submission during the public exhibition are notified of Council’s decision.
Executive Summary
Affordable housing contributions capture a small portion of the value uplift that is gained when land is rezoned and allocate this to the provision of affordable housing. The draft Affordable Housing Contribution Policy (draft policy) provides the background for, and sets out, where and how much contributions towards affordable housing are required for proponent-led planning proposals.
The draft policy was publicly exhibited from 2 April 2025 to 18 May 2025. Ten submissions were received. Following consideration of the issues raised in the submissions, several changes are recommended to the exhibited draft to ensure the equivalent monetary contribution rates are accurate across a broad range of development scenarios.
The draft policy is now recommended for final approval and adoption, noting the phase-in period would commence from 17 September 2025, with contribution amounts being phased in from 17 September 2026.
Background
Previous Council resolutions
At the Council meeting of 12 June 2024, Council considered a report on the preparation of a draft affordable housing contribution policy and resolved:
1. That Council note the Bega Affordable Housing Feasibility Analysis prepared by Atlas Economics (Attachment 1).
2. That Council resolve to prepare a draft Affordable Housing Contribution Policy.
3. That the draft Affordable Housing Contribution Policy be reported to Council for consideration when completed.
4. That staff seek feedback on the draft Affordable Housing Contribution Policy from the Affordable Housing Implementation Group prior to reporting it to Council ahead of public exhibition.
At the Council meeting of 19 March 2025, Council considered a report on the preparation of a draft affordable housing contribution policy and resolved:
1. That Council places the draft Affordable Housing Contribution Policy (Attachment 1) on public exhibition for a period of 42 days.
2. That a further report be presented to Council on submissions received following the public exhibition.
Application of the policy
The draft policy applies to proponent led planning proposals that seek to amend the Bega Valley Local Environmental Plan 2013 (BVLEP 2013) to increase the residential capacity of the land. In these circumstances, Council will seek a proportion of the land value uplift in the form of residential floorspace or residential land as a contribution towards affordable housing. Types of amendments to which the draft policy may apply include:
• Change in land use zone
• Increase in residential density (including change to floor space ratio, height of buildings, or minimum lot size controls)
Under the draft policy, Council will accept affordable housing contributions in the form of monetary contributions, completed dwellings, or land, depending on the individual circumstances. Affordable housing contributions are to be executed via a planning agreement and are subject to the requirements of Council’s Policy 4.11 Planning Agreements. The planning agreement would be registered on the land title after the amendment to BVLEP 2013 is finalised, with contributions payable either prior to the release of the subdivision certificate or at the construction certificate stage.
The affordable housing contributions policy will only apply to planning proposals that seek to increase residential capacity of the land. It will not apply to Development Applications, or planning proposals that relate to commercial developments.
Options
Options available to Council are to:
1. Resolve to adopt the draft policy with the proposed amendments outlined in this report. This is the recommended option.
3. Resolve not to adopt the draft policy. This option is not recommended because it has been demonstrated that requiring contributions for affordable housing is feasible in some circumstances, Council’s Affordable Housing Strategy identifies there is a significant level of need for affordable housing in the shire, and funds collected would be allocated to the provision of affordable housing in the Bega Valley Shire.
Community and Stakeholder Engagement
Engagement undertaken
A representative of Atlas Economics presented the findings of the Affordable Housing Contributions Feasibility Study at a Councillor workshop on 3 April 2024. The study and Councillor presentation was circulated to Councillors and members of the Affordable Housing Implementation Group via email on 22 May 2024.
As part of preparing the draft policy, Atlas Economics liaised with representatives from Southern Cross Housing, a Tier 1 community housing provider (CHP) that operates in the Bega Valley Shire, on 3 October and 29 November 2024. Homes NSW (formerly Land and Housing Corporation) was also consulted on 15 October 2024. Both Southern Cross Housing and Homes NSW are also members of Council’s Affordable Housing Implementation Group.
A Councillor workshop on the draft policy was held on 4 December 2024. The draft policy was circulated to the Affordable Housing Implementation Group via email on 13 February 2025.
The draft policy was publicly exhibited from 2 April 2025 to 18 May 2025. Information about the draft policy was provided through Council’s newsletter, website, media release and social media and via email to the Development Professionals Group.
10 submissions were received during the public exhibition period.
After the public exhibition period, a further workshop was held with Councillors on 3 September 2025 to review the proposed amendments to the draft policy.
Summary of issues raised in submissions
Attachment 2 contains a summary of the issues raised in submissions and detailed response prepared by Atlas Economics and Council officers. The following is a precis of the major issues raised and brief comments in response.
1) Issue: Confusion about the intentions of the Affordable Housing Strategy and the difference between affordable housing contributions policies and schemes
Staff response: Affordable Housing Contributions policies apply to proponent-led rezonings. Affordable Housing Contributions schemes apply to Council-led re-zonings. They are two different mechanisms to achieve the same outcome, depending on who the proponent is.
Strategy 12 of the Affordable Housing Strategy states: ‘Council will develop a Planning Agreement Policy under section 7.4 of the Act, whereby Council can capture part of the uplift associated with land value uplift arising from Planning Proposals to amend LEP provisions, and/or proposed variations to planning controls.’ The exhibited draft policy gives effect to this action.
Strategy 17 of the Affordable Housing Strategy states: ‘Council notes the preliminary economic analysis in the of the Background Report, and consider the development of a Housing SEPP 2021 Affordable Housing Contributions Scheme.’ At the meeting of 12 June 2024, Council resolved to apply an affordable housing contributions scheme to future rezonings associated with the Bega and Wolumla Structure Plans (through Council-led planning proposals). Such a scheme has been developed in association with the Bega Urban Land Release planning proposal which is scheduled for public exhibition in late September 2025.
Staff recommendation: No change to the draft policy.
Staff response: Following consideration of the matter, the proposed equivalent monetary contribution rates were reviewed in detail by Atlas Economics and Council staff. This review consisted of extensive additional market research and a broad range of scenario testing.
The additional analysis found that:
1. equivalent monetary contribution rates in the exhibited draft policy are generally too high
2. two lot size categories were insufficient to reflect the relationship between price differences and lot size and a more nuanced tiered approach would better reflect the range of lot sizes associated with residential product in rural and urban areas in the Bega Valley Shire
3. there was a need for a third location category for land in between coastal and inland areas to reflect the higher value of new lots in hinterland areas compared with inland areas.
Following this additional analysis, several changes are recommended to the draft policy to ensure the contribution rates are accurate across a broader range of development scenarios and continue to accurately reflect market prices into the future.
Staff recommendation: The following changes to the draft policy are recommended:
· Amend Section 3.4 Monitoring of the Policy to include a requirement for a review of the dollar contribution rates against market activity every 2 years.
· Introduce a new hinterland category to supplement the two proposed location categories of inland and coastal.
· Replace the two categories of dollar per square metre equivalent monetary contribution rates with seven new categories.
· Apply a maximum mean contribution cap per lot for each location (coastal, hinterland and inland).
· Clarify that during the phase-in period of the contribution rates, the lodgement date is the relevant date for determining the rate applicable to the planning proposal.
· Amend Table 3 to reflect the new location category and revised equivalent contribution rates and lot size categories as shown below:
Exhibited draft policy Table 3: Equivalent Contribution Rate ($) by Location and Development Type
|
Location |
|
|
Increased Residential Capacity (Other than Reduced Minimum Lot Size) |
|
Coastal |
|
|
$6,800/Sqm GFA |
|
Inland |
|
|
Not applicable |
Revised draft policy Table 3: Equivalent Contribution Rate ($) by Location and Development Type
|
Location |
Reduced Minimum Lot Size ($/SQM NDA) |
Increased Residential
Capacity other than Reduced Minimum Lot Size |
|||||||
|
<=1,000 |
1,001-2,999 |
3,000-4,999 |
5,000-9,999 |
10,000-19,999 |
20,000-49,999 |
>50,000 |
Maximum mean contribution per lot1 |
||
|
Coastal |
$400 |
$140 |
$110 |
$70 |
$55 |
$32 |
$13 |
$14,000 |
$6,800 |
|
Hinterland |
$290 |
$120 |
$95 |
$60 |
$50 |
$28 |
$11 |
$12,000 |
Not applicable |
|
Inland |
$240 |
$100 |
$40 |
$35 |
$30 |
$25 |
$9 |
$10,000 |
Not applicable |
1 Based on the theoretical yield
3) Issue: The policy will be ineffective, the contribution rate is set too low, and some types of contributions are more preferrable than others.
Staff response: The draft policy signals to the market Council’s expectations for public benefit (specifically affordable housing) when a proponent submits a planning proposal that seeks to increase the residential capacity of the land. Similar policies adopted by other councils in NSW have been demonstrated to be effective.
The recommended contribution rate of 3% in the Bega Affordable Housing Feasibility Analysis was provisional, as several cost items were unknown at the time. Further analysis by Atlas Economics during the preparation of the draft policy resulted in the recommendation for 2% over a 6-year phase-in period, to give the market time to adjust.
The dedication of land or in-kind affordable housing contributions are only valuable where it is suitable. In other circumstances, equivalent contributions of cash may be preferrable to Council and the partnering CHP.
Staff recommendation: No change to the draft policy.
4) Issue: Inland areas where increased gross floor area is sought should be included in the contributions policy.
Staff response: Higher density residential development in inland locations is not expected to be viable at a large scale in the short-medium term. Any development of this type that does occur is expected to be opportunistic (e.g. where someone already owns a vacant block of land) and on a small scale. As such, affordable housing contributions are currently not feasible for development of this nature. Council reviews its policies every four years and can consider this matter as part of future policy reviews.
Staff recommendation: No change to the draft policy.
5) Issue: The policy will deter investment in housing development and rezoning, and is not the role of Local Government.
Staff response: Affordable housing contributions capture only a small portion of the value uplift that is gained when land is rezoned and allocates this to the provision of affordable housing. The Bega Affordable Housing Feasibility Analysis demonstrated there is an opportunity for Council to levy affordable housing contributions for certain proponent-led rezonings without adversely affecting development feasibility.
Under current NSW Government requirements, where land is proposed to be rezoned for more intensive residential use, land must first be identified within a Council or NSW Government strategy. Even though proponents must prepare a planning proposal that demonstrates the land is suitable for the proposed use, the owners of land identified in a Council strategy benefit because they are provided with an opportunity to rezone their land that other landowners do not have, and which typically results in significant land value uplift and is very profitable.
Under the current NSW planning framework, affordable housing contributions can be charged by either a scheme or a policy providing it meets legislative requirements. Within these parameters, individual councils can choose whether to apply contributions for affordable housing.
Staff recommendation: No change to the draft policy.
6) Issue: Concerns about this council’s ability to act on affordable housing.
Staff response: Council is currently implementing the recommendations of the Bega Valley Affordable Housing Strategy. Investigations into the feasibility of an Affordable Housing Contributions Policy were undertaken in accordance with the strategy and have informed the development of this draft policy.
Staff recommendation: No change to the draft policy.
7) Issue: Will the draft policy enable more rural residential subdivision?
Staff response: The draft policy applies to proponent-led rezoning proposals that create additional rural residential supply. However, it does not enable additional rural residential subdivision in addition to the provisions that currently exist under BVLEP 2013 and Council’s Rural Residential Land Strategy.
Recommendation: No change to the draft policy.
8) Issue: Support for draft policy as a positive measure to address the need for more affordable housing.
Staff response: Noted.
Recommendation: No change to the draft policy.
Engagement planned
No further engagement on the draft policy is planned, however should the policy be adopted, Council staff will begin the process to enter into an agreement with a CHP to maximise the benefits of any contributions received.
Financial and Resource Considerations
The project was funded through local infrastructure contributions plan revenue as part of the $160,000 budget allocation to ‘develop and deliver a new local infrastructure contributions plan and planning agreement policy, including investigation and development of an affordable housing contributions policy’. Development of the Draft Affordable Housing Contributions Policy was included in the existing budget allocation for this project.
Legal /Policy
Affordable housing contributions are levied under section 7.32 of the Environmental Planning and Assessment Act 1979.
Impacts on Strategic/Operational/Asset Management Plan/Risk
Strategic Alignment
The draft policy aligns with the strategic objectives of the Bega Valley Community Strategic Plan 2042 (2025 revision), including: A connected and vibrant community where people are happy, safe and well; and Local leadership is strong, consultative and responsive to our community’s needs.
The draft policy aligns with the Bega Valley Shire Local Strategic Planning Statement Planning Priority 11 Housing: Residential areas provide a range of housing styles, sizes and tenures that suit people of all ages, income levels and household sizes and enable communities to stay connected and healthy as people move through the various stages in life.
The draft policy will deliver Strategy 12 of the Bega Valley Shire Affordable Housing Strategy: Council will develop a Planning Agreement Policy under section 7.4 of the Act, whereby Council can capture part of the uplift associated with land value uplift arising from planning proposals to amend LEP provisions, and/or proposed variations to planning controls.
The draft policy aligns with the key response area of the Bega Valley Shire Climate Resilience Strategy: Safe, healthy and inclusive community.
Environment and Climate Change
Application of the draft policy will not have an adverse impact on the environment or climate change.
Economic
Application of the policy will provide a source of land and funding for affordable housing projects in the shire. The Bega Affordable Housing Feasibility Analysis demonstrated there is an opportunity for Council to levy affordable housing contributions for certain proponent-led rezonings without adversely affecting development feasibility.
Risk
Risks to Council from the application of the draft policy will be addressed through development of an appropriate governance framework for the collection and expenditure of funds received.
Social / Cultural
Council has recognised there is a need for more social and affordable housing in the Bega Valley Shire. Application of the policy will provide a source of funding for the provision of affordable housing that will benefit members of the local community.
Attachments
1⇩. Amended draft Policy 4.19 Affordable Housing Contributions
2⇩. Draft Affordable Housing Contributions Policy Summary of Issues
|
17 September 2025 |
|
|
Item 8.2 - Attachment 1 |
Amended draft Policy 4.19 Affordable Housing Contributions |

|
17 September 2025 |
|
|
Item 8.2 - Attachment 2 |
Draft Affordable Housing Contributions Policy Summary of Issues |

Council 17 September 2025 |
Item 8.3 |
This report provides an update on the progress of the redevelopment of the lower level of the Tura Marrang Library and Community Centre and seeks direction on the next steps regarding the proposed redevelopment.
Director Community Environment and Planning
That Council:
1. Notes this report and the progress made on the redevelopment of the lower level of the Tura Marrang Library and Community Centre
2. Resolves to take no further action in redeveloping the lower level of the Tura Marrang Library and Community Centre unless grant funding becomes available, noting minor works will be undertaken to address the environmental conditions to support the current SECCA collection storage needs funded from the current Facilities Maintenance budget.
Executive Summary
Council resolved in May 2023 to call for expressions of interest (EOI) from organisations and/or businesses interested in leasing spaces in the lower level (ground floor) of the Tura Marrang Library and Community Centre.
The EOI was based on the approved development consent (approved 15 April 2024) which included redevelopment of the lower level to include a community meeting room, offices and amenities for a mixed-use facility including library and gallery storage.
Expressions of Interest were sought from 13 November 2024 until 28 February 2025. No expressions of interest were received.
While no commercial or community group interest in utilising the lower level generated from the EOI, we still require appropriate storage space for the South East Centre for Contemporary Art (SECCA) Collection also housed in the lower level space. An allocation of funds from the Facilities Maintenance budget will be used to support HVAC and minor internal works for the art storage area to ensure it is fit for purpose.
Background
Council acquired the Tura Beach Tavern in 2013. In 2016 the upper floor of the building was developed into a library and community centre. Due to the cost of renovation, the lower level (ground floor) was not developed and remained unoccupied apart from use as storage.
In 2018 Council resolved to redevelop the lower level of the Tura Marrang Library as leasable tenancies and meeting rooms. Architectural plans were developed and a development application approved in April 2023.
In May 2023, Council resolved to call for expressions of interest (EOI) from organisations and/or businesses interested in leasing spaces in the lower level (ground floor) of the Tura Marrang Library and Community Centre prior to committing any funds to enact the DA consent.
The resolution was as follows (available at Item 8.2 in the Minutes of Council - 24 May 2023):
RESOLVED on the motion of Crs Fitzpatrick and Allen
That Council:
1. Notes this report and the progress made on the redevelopment of Tura Marrang Library and Community Centre
2. Resolves to lodge the development application based on the plan at Attachment 2 to seek approval for the use of the ground floor as leasable commercial and/or community use and library and gallery storage
3. Calls for expressions of interest from organisations and/or businesses who are interested in leasing the spaces if a development consent is provided and prior to the redevelopment commencing, and that this use is based on a financial return to Council
4. Endorse staff to seek grants to allow for construction to occur, if a development consent is provided
5. Notes that the results of the EOI and future funding options for the redevelopment will be reported to Council prior to the redevelopment commencing
6. That staff provide specific information on the merits or otherwise of funding works at Tura Murrang Library in the report that presents the 2023/24 draft budget to council for finalisation
In favour: Crs Fitzpatrick, Seckold, Allen and O'Neil
Against: Crs Nadin, Porter and Wright
Absent: Crs Griff and Robin
In line with the resolution, Expressions of Interest were sought from 13
November 2024 until 28 February 2025. No expressions of interest were received.
No grant funding has been identified to fund the development of the lower level as a commercial space.
A NSW Government Public Library Infrastructure Grant could offer funding for public library buildings capital works. Applications for projects that will deliver a capital asset with a direct outcome for the community are encouraged and require a Council co-contribution.
However, the lower level of the Tura Marrang building would only be considered eligible for a grant if the connection between the upper and lower level (lift) was reinstated and the community meeting area had a defined purpose and operational model. If the lower level is used purely for commercial benefit such as commercial leases, it is unlikely Council will attract any state or federal grant funding for the works.
Gallery storage
The SECCA Collection is a significant public asset, comprising over 400 works and conservatively valued at more than $5.5 million. As custodians of this collection, SECCA and Bega Valley Shire Council have a duty to ensure its long-term care, accessibility and preservation in line with national standards and museum best practice.
The approved DA includes storage space for the SECCA collection, allowing for an estimated 50% of the collection to be stored there, with the remainder housed at the gallery. In the absence of the DA being activated, approximately $50,000 from the Facilities Maintenance budget will be used to support HVAC and minor internal works for the art storage area to ensure suitable conditions for gallery storage.
Other options
The lower level of the Tura Marang library and community centre was previously identified by Council’s Museum Advisor as a potential storage space for significant artefacts from the shire’s museums. A future action was subsequently included in the Bega Valley Arts and Culture Plan 2024/25-2029/30 to explore the provision of in-kind support and collaboration with museums on shared storage space to provide a centralised location to address future disaster preparedness or where museums close and collections are at risk of being dispersed or lost. It is important to note there is currently no allocated resourcing or budget for this work.
Options
Council could resolve to:
· Not progress with the redevelopment of the lower level (ground floor) of the Tura Marang Library unless external grant funding is available, noting this is unlikely unless the full level is allocated for community purposes. If the DA is not commenced, it will lapse on 15 April 2029. Minor works to update storage conditions for the SECCA Collection will be undertaken in the meantime.
· Allocate funding from the general fund in future years to redevelop the lower level in accordance with the approved DA to undertake the minimum level of works required to advertise the lower level as leasable spaces as ready for commercial tenanted occupation. This would include further works to ensure the gallery storage space was appropriate for Council’s collection into the future, noting minor works would still be required in the interim. The LTFP currently includes funding in Model A only.
· Direct staff to consider alternative uses for the site, including museum storage and/or community space, noting this would need to be considered as part of the FY27 Delivery Plan and budget process as it is not currently scoped or resourced.
Community and Stakeholder Engagement
Engagement undertaken
A media release and Have Your Say page were published in November 2024 seeking expressions of interest for use of the lower level.
Social media posts were publicised on 14 November 2024, 13 January and 18 February 2025.
The information was shared on Council’s website and the library website with responses directed to the Have your Say webpage. The EOI remained open until 28 February 2025.
Only one group requested a tour of the site and did not submit a formal EOI by the closing date.
Engagement planned
Future engagement will be planned, as required, to meet Council’s direction.
Financial and Resource Considerations
No grant funding has been identified to fund the development of the lower level as a commercial space.
A NSW Government Public Library Infrastructure Grant could offer funding for public library buildings capital works. Applications for projects that will deliver a capital asset with a direct outcome for the community are encouraged and require a Council co-contribution.
However, the lower level of the Tura Marrang building would only be considered eligible for a grant if the connection between the upper and lower level (lift) was reinstated and the community meeting area had a defined purpose and operational model. If the lower level is used for purely commercial benefit such as commercial leases, it is unlikely Council will attract any state or federal grant funding for the works.
Council’s Long Term Financial Plan (LTFP) includes $520,000 in 2034/35 as an allocation in the ‘Option A’ Funding Our Future model of the Assessment Management Plan to redevelop the lower level of the Tura Marrang library in accordance with the approved DA (2023.147). However, the DA consent will lapse on 15 April 2029 unless practical commencement is achieved.
The LTFP also includes $329,409 in ‘Option A’ in FY27/28 for gallery storage.
With no responses to the expression of interest it is difficult to identify the market appetite for premises like these. The current underdeveloped state of the lower level may have deterred prospective tenants due to the amount of work required to develop the space to a habitable standard and the corresponding time required to complete the works.
The minor works required to ensure suitable conditions for the gallery storage space will be funded from the Facilities Maintenance current budget and are estimated to cost $50,000. This will include HVAC and minor internal works necessary to maintain and preserve the collection in accordance with the required standards.
To date, $22,802 has been spent from the buildings Reserve in previous years for the development of the architectural plans and Development Application submission for the redevelopment of the lower ground floor.
Legal /Policy
Pending the resolution of Council, any redevelopment work will need to comply with the conditions of the DA. As discussed in the May 2024 Council, any future leases will need to comply with Council’s Management of Leases and Licenses Procedure.
Impacts on Strategic/Operational/Asset Management Plan/Risk
Strategic Alignment
This initiative aligns with the Community Strategic Plan 2042 -2025 Revision.
Our Community: A.1 Provide and support opportunities for social interaction, arts and culture, activities and events.
This initiative supports the implementation of Council’s adopted Delivery Plan 2025-2029 as identified through the following Focus Project:
Review collection management procedures and processes - SECCA
Environment and Climate Change
There are no broader environmental or climate change implications associated with the report recommendation.
Economic
The proposed redevelopment of the lower level (ground floor) aims to maximise the potential of an existing, underutilised Council building, offering both an economic return to Council and premises suitable to house organisations or businesses. While there were no responses to the EOI, the current underdeveloped state of the lower level may have deterred prospective tenants due to the amount of work required to develop the space to a habitable standard and the corresponding time required to complete the works.
Risk
Should Council resolve to take no action, the lower level will continue to be underutilised and it is unlikely Council will be able to attract grant funding for development of a primarily commercial space, particularly with no co-contribution.
No other Council facility has been identified for storage for the gallery. The current storage conditions have been identified as not meeting the required environmental and quality standards for artworks and future upgrade of the storage area or identification of alternative storage space is required to ensure the collection can be maintained appropriately.
Social / Cultural
Tura Marrang Library already supports and encourages social cohesion by bringing together individuals and community groups of all ages. It rivals Bega as the shire’s busiest library, averaging nearly 4,000 visits per month.
Between January and July 2025, the Tura Marrang Library meeting spaces hosted 323 bookings (average 53 bookings per month) by external groups or for internal library programs. Community groups, agencies and government agencies are regular users of the library meeting rooms which also support users through access on evenings and weekends when the library is closed.
The gallery delivers valuable and vibrant visual arts programming to the South East through exhibitions, education and collection programs aimed at increasing cultural tourism in the region.
Nil
|
Item 8.4 |
8.4. Development Application statistics - April to June 2025
This report provides an update on Council’s development application processing timeframes for the period April to June 2025.
Director Community Environment and Planning
That Council note the information contained in this report.
Executive Summary
This report provides an update on Council’s development application processing timeframes and associated commentary for the period 1 April to 30 June 2025.
During this period, the average net DA processing time (i.e. minus ‘stop clock’ days) was 44.02 days, compared to the 2024 calendar year net average of 92.69 days. (‘Stop clock’ days is the time taken for the Applicant to provide additional information.)
The average gross DA processing time for this period was 166.25 days (compared to 162.03 days in the 2024 calendar year).
These results should be interpreted with caution as processing time varies based on the number and complexity of DAs, as well as resourcing levels during the reporting period.
Background
Development Application processing times
|
|
2024 |
2024 |
2024 Oct-Dec |
2024 (full year) |
2025
|
2025 Apr-Jun |
|
DAs determined+ |
103 |
88 |
80 |
343 |
55 |
77 |
|
New DAs received^ |
110 |
102 |
126 |
389 |
107 |
84 |
|
No of undetermined DAs@ |
209 |
172 |
168 |
168 (as at 31 Dec) |
182 (as at 31 Mar) |
157 (as at 30 Jun) |
|
Average DA processing time (gross) |
163.19 days |
175.96 days |
142.51 days |
162.03 days |
118.78 days |
166.25 days |
|
Average DA processing time (net - ie minus ‘stop clock’ days)* |
91.43 days |
93.77 days |
77.99 days |
92.69 days |
67.86 days |
44.02 days |
|
Estimated cost of construction (approved) |
$35,300,670 |
$34,268,969 |
$55,643,115
|
$170,178,307 |
$15,554.475 |
$103,903,646 |
Notes:
- The statistics provided here are based on current Council data and reporting mechanisms and may not completely align with data provided on the NSW Planning Portal and NSW Government’s Council league table.
- + DAs determined does not include Modification Applications.
- ^ Not all DAs received will necessarily go through to determination. Some are withdrawn by Applicants or are returned for more information.
- *Stop Clock days is the time taken for the Applicant to provide additional information. This time may not be counted as processing time for the purpose of the deemed refusal period.
- @Total number of undetermined applications includes Modification Applications
Outlier impacts for this reporting period
Within this reporting period, DA 2013.217 for a subdivision at Lakewood Drive Merimbula was determined by Council. This was a legacy application which remained undetermined for an extended period of time, totalling 4,297 gross days including 4,144 days under ‘stop clock’, with net assessment days being 153. This application does not appear in the Council League table results because it was submitted prior to the commencement of the NSW Planning Portal, and has not been included in the table above. If it was included, the average gross processing days would increase to 219.21 days for this quarter.
Minister’s Statement of Expectations Order 2024
The Environmental Planning and Assessment (Statement of Expectations) Order 2024 came into effect on 1 July 2024. The Minister for Planning and Public Spaces, the Honourable Paul Scully MP, made the order to set the expectation for councils in relation to their performance of a range of planning and development functions under the Environmental Planning and Assessment Act 1979.
The Bega Valley was set a gross average Lodgement time of 14 days and a gross average DA processing time of 115 days for the period of 1 July 2024 to 30 June 2025.
According to Council statistics, Bega Valley Shire Council’s 2024/25 financial year gross average lodgement time was 15 days, and the gross average assessment time was 162.03 days. In the quarter April to June 2025, the average gross processing time was 166.25 days.
However, different parameters are used by the State Government in the Council league table which tracks gross DA assessment timeframes across the state. Information from this data set is provided below:
Extract from Council League Table
|
|
April 2025 |
May 2025 |
Jun 2025 |
2024/25 (full year) |
|
DAs assessed |
16 |
30 |
29 |
291 |
|
Lodgement days |
10 days |
13 days |
23 days |
15 days |
|
Average assessment days (gross) |
142 days |
146 days |
138 days |
137 days |
The graph below provides time series data from the League Table for the 2024/25 financial year. Importantly, assessment times decreased significantly across the year.

The Council league table is available online at: https://app.powerbi.com/view?r=eyJrIjoiMTlhNjZhZjItMWU1ZS00ZjE1LWI1YWUtMzY5YmIzYjM2ZjE2IiwidCI6Ijk2ZWY4ODIxLTJhMzktNDcxYy1iODlhLTY3YjA4MzNkZDNiOSJ9
2025/26 Targets
Under the Environmental Planning and Assessment (Statement of Expectations) Order 2024, the Bega Valley’s target gross average Lodgement time for the 2025/26 financial year has been reduced to 7 days for Lodgement and a gross average DA processing time of 105 days. Staff will continue to work towards meeting these targets.
Contributing factors
Council’s ability to meet the new targets depends, in part, on the completeness of the applications received. In order to meet the Lodgement timeframe, incomplete or low quality development applications will be returned and applicants will need to resubmit once they have completed or improved the application. Additionally, a much smaller window of time for applicants to pay their DA fees will be required in order to meet the new target. The development professionals groups has been advised of the changes, however they are likely to result in frustration as the impacts are experienced by applicants.
Secondary Dwellings
At a recent Council meeting, Councillors enquired as to how many Secondary Dwellings have been approved by Council in the last two years. Council’s records indicate that 11 Secondary Dwelling development applications have been approved since 1 July 2023. The location of these developments was across rural and residential settlements, and within a range of zones. The average development application fee was $2,140. Two applications were subject to Section 7.11 Contributions, as they were assessed in accordance with the most recent Council adopted Local Infrastructure Contributions Plan (which specifies a contribution of $9,121.00). Water and/or sewer headworks contributions were levied on two of the applications, as the development exceeded the number of bedroom credits available for the existing allotment.
Development Assessment Service Review
In line with the resolution from April 2025, an RFQ process was conducted to appoint a consultant to undertake a review of Council’s end-to-end development assessment service. Morrison Low Advisory has since been appointed to undertake the review, with consultation commencing on 15 September. A final report is expected in late 2025.
Faster Assessments Incentive Program
The NSW Government has developed a $200 million Faster Assessments Incentive Program to provide funding for infrastructure projects to support increased housing.
This funding is only available to ‘medium and high growth’ councils, and a small number of regional councils based on projected growth figures. Bega Valley Shire Council has not been identified by the Minister as meeting either of these definitions, and as such we are not eligible to apply for a share of this funding.
‘Medium and high growth’ councils are those with housing targets set by the Minister above 1,000 dwellings who have met the Minister’s Expectations for gross DA processing times.
More information about the program is available here: https://www.planning.nsw.gov.au/policy-and-legislation/housing/faster-assessments-program/faster-assessments-incentive-program
Options
There are no options associated with this report.
Community and Stakeholder Engagement
Engagement undertaken
Council has provided information on its website and through media enquiries and statements as needed to alert the community to delays in DA assessment timeframes as well as actions applicants and owners can take to streamline the process.
Engagement planned
No further engagement is planned as a result of this report, however website content will be updated as required to ensure the community is aware of current DA assessment challenges. Further updates to the website will be made over time to provide additional information to support applicants through the DA process.
Financial and Resource Considerations
Providing a development assessment service is a key part of Council’s core business and budget. There are no new financial impacts arising from this report.
Legal /Policy
Providing a development assessment service is a key part of Council’s core business. There are no new legal or policy impacts arising from this report.
Impacts on Strategic/Operational/Asset Management Plan/Risk
Strategic Alignment
Development Assessment supports the five key themes in the Community Strategic Plan 2042 (2025 Revision):
A. Our community: We are a vibrant, respectful, inclusive and connected community that enjoys a culturally rich community life. We are a resilient and caring community that supports the health and wellbeing of our residents. Our shire is a safe and affordable place to live.
B. Our economy: Our economy is prosperous, diverse and supported by innovative and creative businesses. We have meaningful employment and learning opportunities for people at all stages in life. Our key industries are resilient and strong.
C. Our environment: Our air and water are clean, and our natural environment and rural landscapes are protected. We adapt to and mitigate the effects of climate change. We are leaders in sustainable living and support innovative approaches to resource use and sustainable design principles.
D. Our infrastructure: Our infrastructure meets community needs. Our community has access to quality community assets that support health and wellbeing. Our transport networks support our community to work, learn and socialise.
E. Our civic leadership: Government services have strong organisational practices that deliver services and facilities to meet community needs. We are an informed and engaged community with transparent, consultative and responsive Government services.
Development applications are assessed in accordance with the Bega Valley Local Environmental Plan, Development Control Plan, and state government legislation.
Environment and Climate Change
There are no environment or climate change impacts arising from this report.
Economic
There are no new economic impacts arising from this report.
Development plays a key role in supporting the shire’s economy, creating short term employment and, with commercial development, creating longer term employment opportunities.
Risk
There are no new risks arising from this report.
Social / Cultural
There are no new social or cultural impacts arising from this report. Development assessment enables housing growth and supports a connected and supported community.
Attachments
Nil
|
Council |
17 September 2025 |
Staff Reports – Infrastructure
17 September 2025
9.1 Bega Valley Local Traffic Committee 5 August 2025.......................................... 74
9.2 Merimbula Airport General Aviation Precinct.................................................. 155
9.3 Reporting of minutes- Section 355 General Sportsground Advisory Committee meeting 26 May 2025........................................................................................................... 172
|
Item 9.1 |
9.1. Bega Valley Local Traffic Committee 5 August 2025
This report provides the recommendations of the Local Traffic Committee (LTC) meeting held on 5 August 2025.
Director Infrastructure
That Council adopt the recommendations of the Bega Valley LTC meeting held on 5 August 2025 as outlined below:
1. Wanderer Festival 2025 – Saturday 4 & Sunday 5 October 2025
a. That there is no on street Parking along Pambula Beach Road; eastbound from Dingo Street to its intersection with Culgoa Crescent; westbound from its intersection with Culgoa Crescent to its intersection with Sir William McKell Drive. This is to be picketed and taped off with reflective tape to prevent parking in this area.
b. That buses continue to enter Lumen Christi Catholic College via Pambula Beach Road and exit onto Culgoa Crescent (with Traffic Control).
c. That there is no right turn into Culgoa Crescent (western end) from Pambula Beach Road for entirety of the event. Entry into Culgoa Crescent will be from the eastern end of Pambula Beach Road, dropping patrons off at the existing school drop off in Culgoa Crescent.
d. That, all up to date Traffic Guidance Schemes (TGS) be supplied showing the changes above complete with a traffic controller and vehicle at the intersection of Culgoa Crescent and Pambula Beach Road (western end), preventing a right-hand turn into Culgoa Crescent from Pambula Beach Road.
e. That one month prior to the event date, all affected residents will be notified by letter drop advising them of the proposed changes to traffic movements. The letter must provide the residents with contact details of the event organisers
f. That there is a reduction in the speed limit on Pambula Beach Road on days leading up to and during the event to a 40km/h speed zone (160m west of the access driveway to Sapphire Aquatic Centre to the intersection of Culgoa Crescent) and shown on the TGSs.
g. That organisers fully implement an approved Special Event Transport Management Plan. Police have indicated as this is a proposed large-scale event there will be a minimum 60-day review time for Police approval.
i. That persons involved in the preparation and implementation of the Traffic Guidance Scheme must hold the appropriate SafeWork NSW and Transport for NSW (TfNSW) accreditation.
j. That organisers have approved public liability insurance of at least $20 million indemnifying Bega Valley Shire Council, NSW Police and TfNSW by name for the event.
k. That organisers have written Police approval prior to conducting the event.
l. That the event achieves all conditions of Council’s DA2023.85.
m. That, as a prerequisite of the proposed changes to traffic movements, the event organisers must notify all, local and interstate bus services along with local taxi services and other affected stakeholders of alternative routes including pick-up/drop-off points, including point to point transport.
n. That after the event, organisers are to clean up any rubbish or waste left behind.
o. That the event operates strictly under the NSW Health Department COVID19 conditions.
p. That the ‘Residents Only’ signage on be removed for the period of the event and re-instated thereafter.
q. That clear parking directions, including appropriate signage for recommended parking areas, be provided.
r. That organisers include considerations for bushfire and weather management in their plans.
s. That a pedestrian management plan be incorporated into the TGS.
2. Hot Rodders Show n Shine, Eden – Sunday 19 October 2025
a. That, subject to conditions, Imlay Street, Eden be temporarily closed between Bass Street and Chandos Street between 9.00am and 12.30pm on Sunday, 19 October 2025 for the Eden Show n Shine car display.
b. That, the proposed arrangement involving road closures with an on-road assembly, the following is to be included in the TGS to physically obstruct access to the closed road.
i) The road closed (T2-4) sign must be used in conjunction with barrier boards at the start of the site to prohibit general road user access.
ii) At least 1-2 Traffic control vehicles to be used to physically obstruct access to closed roads to supplement delineation devices if delineation devices alone are insufficient.
3. Review of Signs and Line Markings – Subdivision DA2009.0263 (Lot 2 DP124577), 340 Old Wallagoot Road, Wallagoot
Installation of No Stopping Signage, as per sign and lines plan provided
a. Cul-de-sac Area
Chainage 365 (Northbound): No Stopping – Right Arrow (R5-400(R))
Chainage 365 (Southbound): No Stopping – Left Arrow (R5-400(L))
Chainage
400: No Stopping – Double Arrow (R5-400(L+R))
b. Subdivision Entry Road
Chainage 140 (Southbound): No Stopping – Right Arrow (R5-400(R))
Chainage 20 (Southbound): No Stopping – Left Arrow (R5-400(L))
Chainage
160 (Northbound): No Stopping – Left Arrow (R5-400(L))
c. Wallagoot Road (between Shady Lane and Subdivision Roadway)
Chainage 140
(Old Wallagoot Road, Northbound): No Stopping – Right Arrow
(R5-400(R))
d. That,
a review of signage and line marking is required.
e. It was also noted that safety considerations, as outlined above, should be highlighted as per below:
i) The cul-de-sac must remain unobstructed to facilitate safe turning movements.
ii) The sharp curves at the subdivision entry require clear carriageways to prevent accidents and ensure safe navigation.
iii) Maintaining clear zones at intersections will support better traffic flow and reduce potential hazards.
4. Bermagui Safe System Assessment Report – Pedestrian Crossing options
That, subject to funding, Council approve the recommendations as contained in the final Recommendations Report SSA Pedestrian Crossing Bermagui installation and as outlined in Local Traffic Committee meeting minutes dated 5 August 2025.
5. Request to convert taxi zone to loading zone – Beach Street Parking
That council approve a 15-minute timed parking zone in place of one of the existing taxi zones (closest to Waterfront Café) on Beach Street carpark Merimbula.
Executive Summary
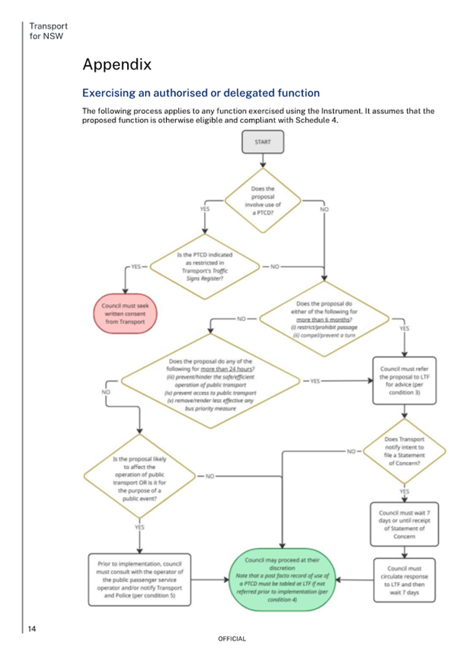
The LTC is primarily a technical review committee and is not a Committee of Council. LTCs operate under delegation from TfNSW who are responsible for traffic management on all NSW roads. Their role is to advise Council on traffic management matters that relate to prescribed traffic control devices or traffic management facilities for which Council has delegated authority.
It is a requirement for Council to formally adopt the recommendations from this Committee prior to action being taken.
The LTC will be transitioning to the Local Transport Forum (LTF) due to a change in legislation.
Background
The following submissions for Council action were received at the LTC meeting held 5 August 2025.
Wanderer Festival 2025 – Saturday 4 & Sunday 5 October 2025
Wanderer is a
two-day music and arts festival that delivers economic, social and cultural
benefits to the Sapphire Coast region and New South Wales as a whole.
Unpowered campsites and amenities are provided for those opting to stay onsite.
Patrons will also be offered camping at an external campground with free bus
shuttles to site. The Event consists of four stages as well as shade
structures, vendors, catering, bars, back of house and campgrounds.
It is anticipated that attendance will be up to 12,000 patrons for the 2025 event. It is
expected that at full capacity, a maximum total of approximately 1000 additional
attendees will be present on site at one time including contractors, event personnel,
stall holders, performers, security. Staff and contractor numbers may be scaled based on
the number of tickets sold.
The following recommendations are subject to DA2023.85.
A copy of the submission is attached: “Wanderer Application 2025”
Hot Rodders Show n Shine, Eden – Sunday 19 October 2025
Council have received a submission from Eden Chamber of Commerce for the Hot Rodders “Show n Shine” event to be held on Imlay Street Eden, on Sunday 19 October 2025.
This event will accommodate the hot rods and classic cars – Show n Shine car display and can attract anywhere from 200-250 people.
A copy of the submission is attached: “Eden Show n Shine - ECC”.
Councils Senior Development Engineer has requested that the Local Traffic Committee review the proposed signage and line marking plans for the subdivision at 340 Old Wallagoot Road, Wallagoot (DA2009.0263).
The total carriageway width within the subdivision is 11 metres. To enhance safety and traffic flow, the following signage has been proposed:
a. Cul-de-sac Area:
Three No Stopping signs are recommended to ensure the cul-de-sac always remains clear. This is particularly important for vehicles performing U-turns, especially waste collection trucks.
b. Subdivision Entry Road:
Three No Stopping signs are proposed at the entry point of the subdivision due to the presence of sharp curves. These signs aim to maintain clear sightlines and safe manoeuvrability.
c. Wallagoot Road (between Shady Lane and Subdivision Roadway):
Additional No Stopping signage is suggested along this section to improve intersection visibility and safety. The application of the 10-metre rule is recommended to keep the intersections at Shady Lane and the subdivision roadway clear.
Safety Considerations:
• The cul-de-sac must remain unobstructed to facilitate safe turning movements.
• The sharp curves at the subdivision entry require clear carriageways to prevent accidents and ensure safe navigation.
• Maintaining clear zones at intersections will support better traffic flow and reduce potential hazards
See attached: Signs and Lines plan for LTC Old Wallagoot Road WALLAGOOT.pdf
Bermagui Safe System Assessment Report – Pedestrian Crossing options
The completed SSA by Stantec presents a range of options for pedestrian crossing locations for Council's consideration. These options were initially presented at the Local Traffic Committee meeting on 1 July 2025 for review.
Council staff have since prepared a draft recommendation report that outlines the SSA options and documents the outcomes and recommendations provided by the Local Traffic Committee. This draft report is attached and will be discussed for final review and endorsement, ahead of submission to the Council meeting scheduled for 17 September 2025.
A copy of the Final report is attached: Final recommendations report SSA Pedestrian Crossing Bermagui 140825.
All recommendations contained within these minutes are to be read in conjunction with the Safe System Assessment recommendations report.
Discussion of Option 1
SSA proposed option 1: Raised pedestrian crossing on Lamont Street, east of the Bunga Street intersection.
All LTC representatives agree for Option 1 the crossing point location provided in the SSA is not supported, and alternative locations for the crossing point further to the east is preferred.
All LTC representatives agree that a raised crossing is not supported, any pedestrian crossing implemented is to be a zebra crossing not a raised crossing.
Following review of Option 1 by Council staff and the LTC. The Committee notes the following be considered for future master planning of this location subject to funding.
The proposed location from the Safe Systems Assessment is indicated in attached SSA report image figure 3.5 (highlighted in Orange “Approximate location of crossing”) is not supported due to the proximity to the intersection and sight distance.
The committee alternatively recommends pedestrian crossing point be located further to the east on Lamont Street, east of the Bunga Street intersection (as highlighted in purple on the attached SSA report image Option 1B).
The LTC recommends that this revised proposal be in future referred to as Option 1B and that the committee recommends future funding applications should include both the upgrade of the existing footpath extension and zebra pedestrian crossing.
Stantec in their Safe Systems Assessment refer to wombat crossings in various areas within Bermagui as possible recommendations. The LTC acknowledges that wombat crossings aren't appropriate. Zebra crossings would be more appropriate in all instances.
The LTC further recommends that any future masterplan work incorporate Option 1B, including but not limited to consideration of location of the pedestrian crossing further to east as indicated, connectivity to the existing carpark and assessment of car parking configuration, connecting footpath extensions, kerb extensions, potential raised driveway treatment from road.
The LTC recommends future design consideration is given to raise pavement on the car park exit to slow traffic and curb extensions for safer crossings.
The LTC acknowledges and notes, that final endorsement of the proposal Option 1B or future precinct planning is subject to funding and precinct design assessment and that any future precinct planning that is funded and achieves design stage will require the review of the Local Traffic Committee and Council endorsement.
Summary recommendation by LTC for Option 1B:
The LTC acknowledges that final endorsement of the proposal option 1B is supported subject to funding and precinct design and any future precinct planning that is funded and achieves design stage will require review of the LTC and Council again before being endorsed.
That all detailed recommendation outcomes as outlined in Recommendations Report – Safe Systems Assessment Pedestrian Crossing Bermagui are accurate and agreed by the LTC.
Discussion of Option 2
SSA proposed option 2: Raised pedestrian crossing on Lamont Street, west of the Bunga Street intersection, including improvements at the existing refuge on Bunga Street.
Following review of the SSA Option 2 by Council staff and the LTC the following is determined.
Option 2 is not supported due to proximity to intersection, potential for disruption to traffic flow, sight distance and heavy vehicle movement.
Summary recommendation by LTC for Option 2:
Option 2 is not supported by the LTC due to proximity to intersection, potential for disruption to traffic flow, sight distance and heavy vehicle movement.
That all detailed recommendation outcomes as outlined in Recommendations Report – Safe Systems Assessment Pedestrian Crossing Bermagui are accurate and agreed by the LTC.
Discussion of Option 3
SSA proposed Option 3: Raised pedestrian crossing approximately 150m west of the Lamont/Bunga Street intersection, near Bermagui Country Club.
Following review of the SSA Option 3 by Council staff and the LTC the following is determined.
The location of pedestrian crossing as outlined in Option 3 is supported.
The crossing type being a raised crossing is not supported, alternatively a zebra crossing is supported. The recommendation for the crossing to not be raised, takes into consideration any future master planning that may occur for traffic arrangements at the intersection, the additional cost and maintenance associated with a raised crossing and the cost associated with road pavement damage should it need to be moved or relocated in the future.
Note: This option will require lighting at any Zebra crossing.
The option of a zebra crossing at this location is identified to offer a more economical solution that can be implemented in the short term subject to funding, without being reliant on future master planning and to complement any future precinct design.
The LTC notes that the location of the bus stop in this option is an important consideration and recommends the safest installation of a pedestrian crossing is behind a bus stop not in front.
The LTC recommends council staff seek a grant to fund a future crossing and path in Lamont Street to connect Harbour to CBD Bermagui.
Summary recommendation by LTC for Option 3:
The LTC acknowledges that implementation of Option 3 is supported subject to funding with a zebra crossing instead of raised crossing.
There will be no community consultation if Council agree to this option, as the community have already been very vocal stating this is a preferred option.
Establish the crossing distance between both sides of the road; curb extensions may be required to reduce this distance and improve pedestrian safety. Refer to Australasian Pedestrian Crossing Facility Selection Tool in this option.
Kerb extensions should include appropriate line marking and fog lines, or alternatively, a pedestrian refuge should be considered.
Discussion of Option 4
Option 4: Roundabout at the Lamont Street/ Bunga Street intersection
The SSA Option 4 states as a further consideration, a roundabout could be considered at the Lamont Street/ Bunga Street intersection. Figure 3.10 as contained in the Recommendations Report – Safe Systems Assessment Pedestrian Crossing Bermagui outlines the proposed location of the roundabout.
The LTC notes a roundabout does not provide any priority crossing facilities however, it can provide traffic/ speed calming measures, which can aid in pedestrian safety at the intersection. On top of this, overall safety at the intersection can be improved through this option.
Option 4 could be considered in future design and precinct planning, noting this option presents a more significant capital project investment. There is no current funding for this option in Council’s long term financial plan, any future work to consider this option would require external grant funding for design and construction. Should Council be successful in obtaining external grant funding to progress design and precinct planning that includes Option 4, then all design concepts must be reviewed by the LTC, include community engagement and will require Council endorsement.
The TfNSW representative considers Option 4 to be beneficial, however separating pedestrian movement and vehicle movement is the key issue at a roundabout. A roundabout does not provide the same level of service as a pedestrian crossing for walking.
Reference to above is contained in the documents below and should be referred to in any future planning/design stage:
- Austroads Pedestrian Selection Tool
- Australasian Pedestrian Crossing Facility Selection Tool
- Management Pedestrian Facility Tool
Regarding the pedestrian crossing point at Bunga Street; kerb extensions or pedestrian refuge will need to be reviewed in this instance.
Summary recommendation by LTC for Option 4:
The committee acknowledges that future design investigation, concept design or precinct planning that may include Option 4 is supported, however strictly subject to external grant funding.
Any future design should consider that kerb extensions will require line marking and fog lines, or alternatively, a pedestrian refuge should be considered.
Summary of Option 5
Option 5: Interim at-grade pedestrian crossing on Lamont Street
As a temporary measure, whilst the details of the proposed solution are finalised, an at-grade crossing could be proposed across Lamont Street, in the same location as Option 1 (see Figure 3.5). This crossing would be designed as a typical standard zebra crossing and would only be intended to be for a temporary period.
As stipulated in option 1 the current proposed location for any pedestrian crossing is not supported and alternative location as outlined in Option 1B is to be considered.
Current lack of footpath connectivity and accessibility for this location is of concern.
LTC discussion for Option 5:
This option was noted but struck out. Option 3 zebra crossing is preferred as a short-term pedestrian crossing, short term low complex implementation to be prioritised for council staff to seek funding opportunities.
Intention of future community engagement:
Precinct planning for all options other than Option 3 will be subject to Council processes and the "Have Your Say" community consultation platform.
BVSC is to update the Recommendation Report – Safe Systems Assessment Pedestrian Crossing Bermagui report to reflect the review and recommendations as undertaken and agreed at the 5 August 2025 LTC meeting.
Council staff noted that a similar Safe Systems Assessment (SSA) process and report is currently being prepared for Eden to present a future LTC meeting.
A copy of the Final recommendation is attached: “Final Recommendations Report_SSA_Pedestrian Crossing_Bermagui_140825”
Request to Convert Taxi Zone to Loading Zone – Beach Street Parking
At the July 2025 LTC meeting, Councillor Porter submitted a request to convert an existing Taxi Zone at Beach Street Parking into a Loading Zone.
Councils Transport and Drainage Planning Engineer investigated this request and reports as follows:
In accordance with the Guide to Traffic Management Part 11: Parking Management Techniques and AS 2890.5 – Parking Facilities. The existing Taxi Zone is 2.5m wide by 5.4m parking space, located within a 90-degree angle parking bay in an area with constrained turning movements.
Loading Zones, however, require a minimum width of 3.6 metres. The required length varies depending on the design vehicle:
Articulated Truck: 19.0 metres
Heavy Rigid Truck: 12.0 metres
Light Rigid Truck: 8.8 metres
Furthermore, loading zones should not be integrated with angled parking configurations, as this can result in vehicle overhangs that compromise adjacent bays and overall safety.
Based on the physical constraints of the existing parking layout and the design requirements for loading zones, the proposed conversion is not supported in its current form.
Alternative locations or configurations may need to be considered to accommodate a compliant loading zone.
Discussion:
Relevant standards have been confirmed by councils Transport and Drainage Planning Engineer, and it has been identified that the existing infrastructure does not comply, as accessible parking requires additional circulation space. Additionally, case studies highlight that overlapping loading zones and car parks can impede accessibility, leading staff to oppose combining a Loading Zone with an Accessible Parking Bay. As an alternative, a 15-minute parking zone was proposed by Cr Porter, with support from all representatives for shorter-duration parking to replace one of the existing Taxi Zones. Considerations for loading zone to be incorporated into the upcoming Merimbula CBD upgrade.
Options
1. Accept the recommendations provided by the Local Traffic Committee and resolve accordingly.
2. Reject the recommendations provided by the Local Traffic Committee and resolve accordingly.
3. Resolve on alternate or modified options raised by councillors.
Community and Stakeholder Engagement
Engagement undertaken
Previous community engagement has been undertaken regarding the Bermagui Safe Systems Assessment.
TfNSW have officially advised that the LTC will now be known as the Local Transport Forum (LTF) necessitating some changes in the way the LTF will operate in the future. Refer to the discussion regarding the updated TfNSW Authorisation and Delegation Instrument that came into effect on 1 August 2025 under Legal/Policy issues following for further background.
Basic Changes:
As of 1 August 2025 – Local Traffic Committee will now be the Local Transport Forum (LTF) – The LTF provides advice and coordination
There is no voting at the LTF
What must be referred to the LTF?
Changes to a Prescribed Traffic Control Devices (PTCD) ie: if a fine is associated with a device, then it is a PTCD
Proposals which, for longer than 6 months, restrict or prohibit passage on a road of any persons, vehicles, or animals; or compel or prevent a turn from one public road to another public road
With road closures more than 24 hours and interruption of Bus Route / Public Transport – Bus Operator will be invited to attend the Forum
What does not have to be referred to the LTF?
With road closures less than 24 hours and no public transport interruptions there is only a need to notify Transport and Police as an information item.
Traffic Management Plans are no longer mandatory at LTF – however, councils are obliged to provide or require sufficient information to enable reasonable assessment.
If TfNSW has concerns about a proposal, they have 7 days to prepare a Statement of Concern (SoC) to the LTF members. A SoC does not oblige a proposal to be altered or withdrawn. It supports transparency by ensuring significant risks or issues are placed on the public record and openly discussed and considered.
Council are to follow DORAS – NSW Design of Roads and Streets Manual (TS00066).
Information attached:
· A guide for councils using authorisation and delegation
· Briefing Pack-2025 Authorisation-Delegation to Council
· Local Transport Forum fact sheet
Engagement planned
The presentation of this report to Council and the notification of outcomes to relevant stakeholders are the remaining engagement activities planned.
Financial and Resource Considerations
There are no additional financial and resource considerations associated with this report from the above special events. The signage and line marking for subdivision at Old Wallagoot Road will be funded through the project.
The replacement of taxi zone sign to 15-minute parking sign at the location of Beach Street in Merimbula will be funded through annual allocations for signage maintenance.
There are no additional financial and resource considerations associated with this report from the above special events.
Legal /Policy
An updated TfNSW Authorisation and Delegation Instrument came into effect on 1 Aug 2025 revoking the previous 2011 Delegations to Council and 2023 Temporary Delegation. The new 2025 Authorisation-delegation provides Council’s with TfNSW powers under s115 of the Roads Act 1993 to regulate traffic for any purpose. It also provides Authorisation under s122 of the Road Transport 2013, for the use of Prescribed Traffic Control Devices (PTCD).
Other changes relating to renaming the LTC to the LTF are discussed earlier in the engagement section of this report including the elimination of voting, new objection arrangements for TfNSW to lodge Statements of Concern and sub-delegation to staff. Further details about the change in Authorisation and Delegation impacts are available on the relevant TfNSW project page here: Transport's Authorisation and Delegation to Councils | Transport for NSW
Impacts on Strategic/Operational/Asset Management Plan/Risk
Strategic Alignment
The recommendations are in line with our road and reserve management policies. The inherent risks associated with the events are mitigated by adherence to the agreed Traffic Guidance Schemes and the stipulations made by the LTC.
Environment and Climate Change
There are minor environmental impacts as a result of event waste management and no Climate Change implications associated with this report.
Economic
There are a number of positive economic implications associated with this report through increased local consumption of goods and services from increased visitation.
Risk
There is a mitigation of traffic and public safety risk by implementing the actions recommended by the LTC.
Social / Cultural
There are no additional social/cultural considerations associated with this report
Attachments
1⇩. Wanderer Application 2025
2⇩. Eden Show n Shine - ECC
3⇩. Signs and Lines plan for LTC Old Wallagoot Road WALLAGOOT
4⇩. Final Recommendations Report_SSA_Pedestrian Crossing_Bermagui_140825
5⇩. A guide for councils using authorisation and delegation
6⇩. Briefing Pack - 2025 Authorisation-Delegation to Councils
7⇩. Local-Transport-Forum-(LTF)-Referrals-and-review-fact-sheet-4-July 2025
|
17 September 2025 |
|
|
Item 9.1 - Attachment 4 |
Final Recommendations Report_SSA_Pedestrian Crossing_Bermagui_140825 |

|
17 September 2025 |
|
|
Item 9.1 - Attachment 5 |
A guide for councils using authorisation and delegation |

|
17 September 2025 |
|
|
Item 9.1 - Attachment 6 |
Briefing Pack - 2025 Authorisation-Delegation to Councils |

|
17 September 2025 |
|
|
Item 9.1 - Attachment 7 |
Local-Transport-Forum-(LTF)-Referrals-and-review-fact-sheet-4-July 2025 |

|
Item 9.2 |
9.2. Merimbula Airport General Aviation Precinct
This report outlines the servicing of lease sites within the General Aviation precinct at Merimbula Airport and recommends that Council formalise tenure arrangements by delegating authority to negotiate and execute 20-year land-only leases and non-exclusive licence agreements for apron space.
Chief Executive Officer
1. That Council endorses the water and sewerage arrangements for lease lots within the General Aviation precinct, as outlined in the report dated 17 September 2025.
2. That Council approves the construction of an airside-accessible toilet facility to service users in the General Aviation precinct, connected to water supply and sewerage infrastructure.
3. That Council delegates authority to the Chief Executive Officer and Mayor to negotiate and execute documentation granting 20-year land-only tenure arrangements to successful Expression of Interest applicants, at a rate of $20.00 plus GST per square metre per annum for lease sites within the new General Aviation Precinct, subject to annual CPI increases.
4. That Council delegates authority to the Chief Executive Officer and Mayor to negotiate and execute licence documentation granting non-exclusive licence agreements of up to 20 years to successful Expression of Interest applicants for apron space adjoining lease sites within the new General Aviation Precinct, at a rate of $5.00 plus GST per square metre per annum, subject to annual CPI increases.
Executive Summary
This report outlines the proposed tenure arrangements for lease sites within the new General Aviation (GA) Precinct at Merimbula Airport, following Council’s resolution on 16 October 2024. It recommends delegating authority to the Chief Executive Officer and Mayor to negotiate and execute 20-year land-only leases at annual rates of $20.00 plus GST per square metre, and non-exclusive licence agreements for apron space at $5.00 plus GST per square metre, and subject to annual CPI increases. These arrangements are informed by a series of meetings with Expression of Interest (EOI) applicants, which provided insights into lessee expectations, infrastructure needs, and concerns regarding lease terms and site configurations.
Key feedback from lessees included a strong preference for long-term leases with options to extend, reluctance to transfer hangar ownership to Council at the end of the lease term, and interest in leasing only the building footprint with apron access under licence. Infrastructure requirements varied between potential lessees, with water access seen as beneficial but not essential, and sewer access requested by only a few applicants. The need for a shared airside toilet facility was consistently raised.
In considering this feedback, it is now proposed to provide water and sewer services to only three lease sites and to provide a shared accessible toilet to serve the users of the GA precinct.
Background
Council resolved at its Ordinary Meeting of 16 October 2024, when considering existing and new tenure arrangements at Merimbula Airport as follows:
8. Endorse in-principle the allocation of other sites proposed in the new General Aviation precinct.
9. Delegates to the Chief Executive Officer and Mayor the authority to execute the necessary lease documentation, granting 20-year land only tenure arrangement to sites 15-20 for a rate of $20.00 per m2 within the new General Aviation Precinct.
10. Staff advise other EOI applicants of the recommended sites, the proposed lease costs, oncosts (including council rates, sewer connection fee etc) to gauge interest in pursuing a lease with a report to be presented back to council.
11. Further model the following option (excluding for fuel provider) to be offered to EOI applicants:
a. 20-year land only leases for a rate of $20.00 per m2 plus GST with an annual CPI increase.
b. Clauses offering a discounted lease amount for immediate transfer of constructed asset ownership to council.
c. Tenant to retain maintenance responsibility of assets during life of lease.
Following the Resolution of Council, a series of meetings were held with Expression of Interest (EOI) applicants. A record of meetings is attached for the confidential information of councillors. The discussions provided valuable insights into lessee expectations, infrastructure needs, and concerns regarding lease terms and site configurations.
Key themes and feedback are summarised below:
Lease tenure and ownership
· Strong preference for long-term leases (20–30 years), with several lessees requesting options to extend.
· Multiple lessees expressed concern over Council resuming ownership of hangars at the end of the lease term, preferring to retain ownership or have transfer/sale options.
Infrastructure requirements
· Access to water and sewer (lease sites 10, 11 and 20 only).
· Most mentioned needing toilet facilities and access to a tap either shared or individual.
· Wash-down bays near fuel facilities were suggested.
Site configuration and access
· Lot dimensions and hangar door overhangs.
· Vehicular access and proximity to fuel depots.
· Interest in leasing only the building footprint with apron access under licence.
Following the meetings, site allocations were revisited to ensure the needs of applicants were met. An updated site allocation plan is attached for the confidential information of councillors. A key change from the original lot layout is aggregating some small hangar sites together to accommodate sliding hangar doors within individual hangar lease boundaries. Lots 1A to 9 are now proposed to change to five double-width lots.
Construction and site allocation
· The Heads of Lease Agreement will include a specified construction sequence for hangars to avoid access issues while construction takes place.
· Licence areas for Lots 1A–9 will be shown separately from lease areas on the site plan.
Infrastructure and services
· Council will complete civil works to level the lease lot at the most northerly end of the GA precinct, as this work had not been included in the construction works for the GA precinct.
· Water, sewerage and drainage pipe works were installed as part of the GA precinct construction works; however the sewerage system will require installation of pressure sewer pumps and collection pods before any leased lots can connect.
· Lease lots seeking connection to the water or sewer network will be subject to standard connection fees. They will be exempt from Section 64 contributions; however high usage charges will apply to all water consumption. If connecting to the sewer network, a Sewer Discharge Factor (SDF) will be assigned to determine usage-based charges. This is in line with charging arrangements for other commercial developments.
· Where water connections are required, the standard water connection application fee is $1,769 per lot (based on a 20mm service line).
· The existing wet well servicing the Merimbula Aircraft Maintenance building was provided by that business to service its needs. This system has been assessed and found to be inadequate for servicing multiple lots. A system upgrade or replacement may be required or more likely, the MAM building could connect into a new pressure sewer pod when installed for the adjoining GA premises.
· Previous planning for the GA precinct has not included provision for a washdown facility. There is no aircraft washdown facility at Merimbula Airport now. It is not proposed to provide a washdown facility as there is no space allocated for this and no provision made for supply of water and disposal of washdown water. Washdown water should not be discharged to the stormwater drainage system, where it could potentially result in polluted water entering environmentally sensitive wetlands and Merimbula Lake.
Toilet facility proposal
· A disabled-accessible unisex toilet is proposed to be constructed in the secure airside area near Lot 10, where it will be screened from view from Arthur Kaine Drive by the hangar building on lot 10. This facility will service people using the hangars.
· Hangars leased for commercial purposes and having employed staff on site should have internal toilet and kitchen facilities which must be connected to the Council’s water and sewerage systems provided.
· Indicative costs for a conventional built accessible toilet facility are estimated at $100,000 - $120,000., though a modular transportable option is also being considered for its simplicity, lower cost, and ease of installation. Indicative cost for a modular toilet block should be less than $50,000 allowing for service connections.
· The toilet block will have to be serviced with water, sewerage and electricity, with these costs borne by Council as the owner of the facility.
· It is proposed that nil headworks be charged for the toilet facility
· The toilet block will have to be cleaned regularly. This cleaning will have to be undertaken by personnel with airside security clearance. It may be possible to vary the contract with the airport operator to include this cleaning with the airport operations contract, for some additional ongoing cost.
Lease and licence considerations
· As previously resolved, Council has accepted the principle of leases for hangars, and where practicable licence areas adjoining hangar leases.
· This arrangement provides for exclusive use of the leased sites and provides for non-exclusive use of licence areas.
· The adopted fees and charges for aircraft parking at Merimbula airport provides an exemption from liability for daily aircraft parking charges where the aircraft are parked within the owner’s licenced areas.
· For lots 12 to 14, the proposed licence areas have been constructed and sealed with the adjacent taxiway. This would suit commercial scale operations from the hangars on these lots.
· For lots 1A to 9, the area between the hangar lease lots and the edge of the taxiway has not been sealed, leaving the options for lessees to leave the licence areas as grass, or to construct a sealed pavement at their own cost if they choose to do so. The original intent had been that these areas form part of the leases, but feedback from potential lessees was that they did not want to pay the full lease rate per square metre for land that they could not build on.
· The proposed licences will give the lessees of the adjoining lots clear rights to use the licence area, but without excluding others from crossing the licence areas, for example for walking across the front of other leases when accessing the shared toilet.
· The licences will also include a requirement for the licence holder (lessee of adjoining hangar lease) to maintain the surface of the licence area in a safe and serviceable condition.
· The proposed licences must be linked to the adjoining leases to ensure a consistent approach is applied across all hangar tenure arrangements within the GA precinct.
· Final details of lease and licence terms will be negotiated with lessees by the Mayor and CEO as authorised in the recommendations above.
· It is proposed that lessees be granted early access to their allocated sites for the purpose of preparing development application documentation for their hangars, upon execution of the Head of Agreement for lease and payment of a licence fee.
· Annual rental fees will become payable upon registration of the plan of subdivision for lease purposes with NSW Land Registry Services.
· The staging of hangar construction must be carefully managed, as all construction access must occur via landside routes. This necessitates access across lots located closer to the road for the construction of earlier hangars, before that access is obstructed by subsequent builds. As such, the timing of hangar construction will influence site allocation decisions.
Planning and certification
· The changes to the configuration of lease lots 1A to 9 into 5 double width lots and the adjoining licence areas, together with the proposed shared accessible toilet and leveling of the northernmost lot site 1A will require a modification of the current development approval DA2022.386 for the subdivision for lease purposes. This modification application will have to be assessed by Council’s planners in the normal manner and may require reporting to Council for determination.
· The subdivision survey plan previously commissioned will need to be updated to include easements for water, sewer, and drainage. It must also reflect lot amalgamation where multiple lots have been allocated to a single applicant. Lease and licence areas for Lots 1A–9 will need to be shown separately on the plan.
· The subdivision certificate application will then have to be re-lodged via the Planning Portal.
· Once the survey plan is updated and all necessary approvals are obtained, Council will proceed with registration through NSW Land Registry Services.

Figure 1: Draft GA Precinct lease plan. Note draft plan to be updated to include water, sewer, and drainage easements once confirmed. It must also reflect lot amalgamation where multiple lots have been allocated to a single applicant. Lease and licence areas for Lots 1A–9 will need to be shown separately on the plan.
Options
Council may consider the following options in relation to this report and the treatment of apron space and infrastructure within the new General Aviation (GA) Precinct:
1. Include apron space in lease parcels: Council may choose to include the apron space in front of each lease site as part of the leased parcel and apply a rate of $20.00 per m². While legally permissible, this approach has been consistently challenged by lessees, many of whom prefer to lease only the building footprint.
2. Tenure and ownership concerns: Several lessees expressed reluctance to build on land that would revert to Council ownership at the end of the lease. Providing lessees with 20-year lease terms to address concerns around asset ownership and transferability is recommended. The normal arrangement for leases for hangars is for the lessees to be required to remove the hangars at their cost at the end of the lease term. The negotiated lease conditions could include provision for Council to permit a hangar building to remain at the end of the lease, at Council’s discretion, considering the condition of the building at that time, willingness of a new lessee to take over the existing structure under similar terms and other relevant operational matters.
3. Address water access needs: While not essential for all applicants, many lessees indicated that water access would be beneficial. Council may consider providing water connections to each lot, or a shared water access point on the toilet facility.
4. Assess sewer requirements: Sewer access was requested by only three lessees. Council may consider limiting sewer infrastructure to specific sites where demand is confirmed,
5. Water and sewerage headworks contributions could be levied for each lease lot at the full rates applicable for subdivisions (Sewer - $16,124 (full Equivalent Tenement) and water - $11,519 (full Equivalent Tenement)) or levied only on lots connected to these services. Alternatively, Council’s policy provides for commercial developments to be levied a higher usage charge for water and sewerage services in lieu of up-front payment of headworks contributions. This approach will provide a fairer outcome for the expected level of usage of these services on these lots for hangars. Lots connected to water and sewer services will be levied standard availability charges.
6. Construct a shared airside toilet facility: Multiple lessees emphasised the need for an airside toilet facility. Constructing a shared facility to reduce infrastructure duplication, support airside operations and address lessee concerns about essential amenities in recommended.
Community and Stakeholder Engagement
Engagement undertaken
As outlined under the background section of this report a series of meetings were held with EOI applicants. A record of meetings is attached for the information of councillors summarising the lessee expectations, infrastructure needs, and concerns regarding lease terms and site configurations.
Engagement planned
Ongoing engagement will be undertaken with EOI applicants, specialist aviation consultants L&R Airport Consulting, the registered surveyor, Council’s planning staff, and legal representatives following the outcomes of this report.
Financial and Resource Considerations
The total estimated cost to Council is $100,000 including infrastructure and planning costs. It is recommended these costs be funded form a portion of this years capital allocation to parking improvements at the airport.
Lease arrangements
· Council resolved to offer 20-year land-only leases at a rate of $20.00 per m² per annum (plus GST and annual CPI increases).
· As outlined in the attached report from the Council meeting on 16 October 2024, Council commissioned a commercial market rental assessment from Opteon Valuers in September 2022. This assessment forms the basis for the $20.00 per m² rate applied to lease sites and the $5.00 per m² rate applied to licence areas within the new GA Precinct as agreed at the Council meeting on 20 March 2024.
· The licence fee under the Agreement for Lease is $2,000 and is a non-exclusive licence to access the premises to carry out investigations and surveys of the premises for the purposes of the lessee’s development application.
· Lease fees will be payable upon registration of the lease plan at NSW Land Registry Services.
· Legal costs will apply for finalising lease documentation and registering each lease with NSW Land Registry Services.
Infrastructure costs
· Properties seeking connection to the water or sewer network will be subject to standard connection fees. They will be exempt from Section 64 contributions; however high usage charges will apply to all water consumption. If connecting to the sewer network, a Sewer Discharge Factor (SDF) will be assigned to determine usage-based charges.
· Standard water connection application fee: $1,769 per lot (based on a 20m line).
· Headworks charges: Sewer - $16,124 (full Equivalent Tenement) and water - $11,519 (full Equivalent Tenement).
· SDF will be applied to determine usage-based charges for connected properties.
· The existing wet well servicing the Merimbula Aircraft Maintenance building has been assessed and found to be inadequate for servicing multiple lots. A system upgrade or replacement may be required.
· Council will bear the costs of installing required pump stations (pressure sewer pods) as part of the capital costs of the GA precinct development. The proposed servicing of lots 10, 11, 20, the toilet block and the existing MAM hangar will require installation of two pods at an indicative cost of $15,000 each including electrical connections.
Toilet facility proposal
· Estimated construction cost is $50,000 for a modular solution.
· No headworks charges will apply; however, Council will incur high consumption charges for usage.
Planning and certification costs:
· Survey plan updates (easements, amalgamations, lease/licence delineations).
· Development Application modification (DA2022.386).
· Subdivision certificate re-lodgement via the Planning Portal.
· Registration with NSW Land Registry Services.
Legal /Policy
A lease enables exclusive use over land for a specified term and purpose and is considered the best form of agreement if longer-term security of tenure is an important factor to the user of the land, such as where commercial uses are proposed, and major financial outlay is required.
Section 53 of the Real Property Act 1900 (NSW) (RP Act) provides that land leased for more than three years must be in the approved form and section 42(1)(d) of the RP Act and the Registrar-General’s Guidelines requires a lease for a term exceeding three years to be registered on title.
The Registrar-General’s Guidelines require lease sites to be defined in a deposited plan if total term is of more than five years. For this reason, Council is required to subdivide the site for lease purposes and a development application has been granted for this purpose and subdivision certificate application has been lodged and is currently under assessment. Once issued the plan of subdivision for lease purposes will be lodged at NSW Land Registry Services.
Impacts on Strategic/Operational/Asset Management Plan/Risk
Strategic Alignment
Council’s Delivery Program 2025–2029 identifies the management and operation of Merimbula Airport, which supports the movement of people and goods and contributes to social, economic, and environmental outcomes for the shire as a core operational responsibility.
Additionally, the Merimbula Airport Masterplan 2043 is listed as a key guiding document in Council’s Delivery Program 2025–2029.
Environment and Climate Change
The new GA precinct has been designed and constructed with future sea level rise and flood modelling predictions in mind, unlike the existing lease sites, which did not account for these factors when originally constructed.
Economic
Merimbula Airport plays a vital role in the local economy, significantly contributing through tourism, recreational use, and business activities. Ensuring a well-functioning and sustainable airport at Merimbula is crucial for supporting the broader Bega Valley economy. Besides the substantial inbound traffic, the airport also handles considerable outbound business-related use.
Council has invested a lot of effort and money into the GA precinct works to date. The resolution of the servicing and lease/licence arrangements is essential before lessees can progress towards building hangars and related businesses, growing the utilisation of the airport, and realising the economic benefits from the GA precinct project.
Risk
There are significant financial and non-financial risks associated with this report, both in terms of the decisions Council makes and the implementation of resolutions. The Independent Commission Against Corruption (ICAC) provides guidance on ‘Direct Negotiations: Guidelines for Managing Risk’. As Council continues to navigate the process of resolving tenure arrangements, it is crucial to comply with relevant legislation and guidance to avoid any impropriety. This includes adhering to approved delegations from Council when undertaking negotiations and interactions with existing and potential tenants.
Council is also responsible both as the aerodrome owner and as the Aerodrome Certificate Holder to ensure the safe operation of the aerodrome and compliance with aviation legislation and must ensure that lease arrangements facilitate meeting this responsibility.
There is a risk that if the matters canvassed in this report are not addressed, the GA precinct project will not achieve the benefits that justified Council in undertaking this development.
Social / Cultural
Merimbula Airport is vital to the Bega Valley from both social and cultural perspectives. It currently supports recreational use, which is expected to grow with the increased occupancy of the new GA precinct, as well as flight training. Additionally, the airport is crucial for our community, providing aeromedical services, disaster response, and facilitating education and health-related travel.
Attachments
1⇩. Council report dated 16 October 2024 - Merimbula Airport tenure arrangements
2. Consultation Following Expression of Interest Submissions (Confidential - As this attachment contains commercial information of a confidential nature that would, if disclosed (i) prejudice the commercial position of the person who supplied it; or (ii) confer a commercial advantage on a competitor of the Council; or (iii) reveal a trade secret as per Section 10A(2)(d) of the Local Government Act 1993.
Although the above relates more explicitly to the discussion of closed business, it also forms part of the basis of justification as to why information relied upon in informing the public decisions made by Council are kept confidential. To consider this confidential material in open Council would be, on balance, contrary to the public interest (as defined in Section 14 of Government Information Public Access (GIPA) Act 2009). This meets the requirements of Sect 10 D of the Local Government Act 1993 if Council were to close the meeting to discuss the details.
3. Merimbula Airport general aviation precinct site allocation plan (Confidential - As this attachment contains commercial information of a confidential nature that would, if disclosed (i) prejudice the commercial position of the person who supplied it; or (ii) confer a commercial advantage on a competitor of the Council; or (iii) reveal a trade secret as per Section 10A(2)(d) of the Local Government Act 1993.
Although the above relates more explicitly to the discussion of closed business, it also forms part of the basis of justification as to why information relied upon in informing the public decisions made by Council are kept confidential. To consider this confidential material in open Council would be, on balance, contrary to the public interest (as defined in Section 14 of Government Information Public Access (GIPA) Act 2009). This meets the requirements of Sect 10 D of the Local Government Act 1993 if Council were to close the meeting to discuss the details.
|
17 September 2025 |
|
|
Item 9.2 - Attachment 1 |
Council report dated 16 October 2024 - Merimbula Airport tenure arrangements |

|
Item 9.3 |
9.3. Reporting of minutes- Section 355 General Sportsground Advisory Committee meeting 26 May 2025
This report provides the previously adopted minutes for the Section 355 General Sportsground Committee meeting held on 26 May 2025.
Director Infrastructure
Executive Summary
This report provides the minutes from the 26 May 2025 meeting of the Section 355 General Sportsground Advisory Committee for information only. Due to the meetings being held quarterly the minutes are confirmed three months in arrears and reported at the next available Council meeting. The minutes of the 26 May meeting were endorsed at the meeting held on 25 August 2025.
Background
Committees of Council are established each term of Council and disbanded at the end of each Council term. On 9 October 2024 Council established various committees, groups, and panels, following the Mayoral Election. The appointment of volunteer representatives to community sportsground committees including Section 355 General Sportsground Advisory Committee were included in the 18 December 2024 and 21 May Council reports.
Committees of Council provide a mechanism for community involvement in the provision of Council facilities or services. There are three types of committee that may be established by a council: Committees of Council, which are comprised entirely of Councillors; Section 355 Committees, which are delegated under Section 355 of the Local Government Act 1993 to undertake certain functions of Council and may include community representatives, Councillors and/or members of Council staff; and Advisory Committees, which may be made up of community representatives, Councillors and/or members of Council staff, and provide advice to Council on relevant matters.
Each committee has guidelines that detail its roles and responsibilities, and where relevant, its delegated functions. All committees are obliged to observe Council’s adopted Code of Meeting Practice.
The committees, through Council officers, must make their agenda and minutes public, and report meeting minutes to Council periodically once adopted by the relevant committee. Agendas and minutes are published on Council’s website.
Relevant recommendations of Advisory Committees are reported to Council meetings, through Council officers, for consideration.
The current BVSC sportsgrounds management structure was established in 2016. The intention of the Section 355 General Sportsground Advisory Committee is to consider matters that relate to sporting facilities management in a Shire wide context. Roles and responsibilities include:
· Making recommendations to Council on any aspect of sportsground management and/or sportsground operations
· Making recommendations to Council on appropriate fees and charges structures for sportsgrounds
· Advising Council of the membership of individual sportsground community committees
· Recommend financial allocations for individual sportsgrounds from Council funds and/or funds from other sources
· Establishment of working groups or special task groups where required and report back to the committee.
Options
That Council receive and note the report and attached minutes of the Section 355 General Sportsground Advisory Committee meeting held on 26 May 2025.
Community and Stakeholder Engagement
Engagement undertaken
Nominations for Council’s committees were sought in line with Council’s adopted Community Engagement Strategy and Community Engagement Toolkit. The opportunity to participate in the committees was advertised via local newspapers, Council’s website, Council News and Facebook page.
Engagement planned
The Section 355 General Sportsground Advisory Committee will be advised that the meeting minutes have been reported and noted by Council.
There are no further engagement requirements associated with the recommendation of this report. Should any of the committees need to recruit additional members to fill vacancies, these will be advertised in accordance with the requirements of Council’s Community Engagement Strategy and reported to Council when filled.
Financial and Resource Considerations
There are no financial or resource considerations associated with the recommendation of this report.
Council officer time is required to provide support to the committees as per committee guidelines which is part of the annual activities of Council.
Legal /Policy
The Local Government Act 1993 provides for the establishment of advisory committees to support Council decision-making.
Impacts on Strategic/Operational/Asset Management Plan/Risk
Strategic Alignment
Community representation on Council’s advisory committees supports the following elements of the Bega Valley Community Strategic Plan 2042:
6. Strong, Consultative Leadership
6.11 We are an informed and engaged community with a transparent, consultative and responsive Council
6.11.1 Improve communication about Council activities, decisions and achievements
The following task is identified in the Core Business section within the Parks Aquatics and Recreation section of the Delivery Program 2022-25 + Operational Plan 2023-24:
Coordinate with community groups, committees, and volunteers to oversee the management and maintenance of community sporting and recreation facilities
Environment and Climate Change
There are no direct environment or climate change implications associated with the recommendation of this report.
Economic
Volunteer committees play an integral part in the management sporting facilities that would otherwise fall to Council. In this respect there is a positive economic dividend by supporting this activity.
Risk
The establishment and operation of committees of Council are part of the regular business of Council. The recommendation of this report does not introduce any new risks to Council.
Social / Cultural
Council committees seek to provide a mechanism for interested community members to play an active role in management and administration of Council facilities used by the community. Committees of Council are an instrument for facilitating open and transparent discussion about decisions made by Council.
Attachments
1⇩. S355 General Sportsground Quarterly Committee Meeting minutes 26 May 2025
|
17 September 2025 |
|
|
Item 9.3 - Attachment 1 |
S355 General Sportsground Quarterly Committee Meeting minutes 26 May 2025 |

|
Council |
17 September 2025 |
Staff Reports - Executive
17 September 2025
11.1 Council Meeting Dates January 2026 - December 2026................................... 182
11.2 Local Government NSW (LGNSW) Conference 2025 Motions.......................... 185
11.3 Actions from resolutions of Council - Progress Report..................................... 234
|
Item 11.1 |
11.1. Council Meeting Dates January 2026 - December 2026
Under Section 9 of the Local Government Act, the Council is required to publicise when it will hold its meetings.
Chief Executive Officer
1. That Councillors adopt the meeting dates for 2026 as noted below with meetings to be held at 2:00pm:
|
Wednesday, 28 January 2026 |
Ordinary |
|
Wednesday, 25 February 2026 |
Ordinary |
|
Wednesday, 25 March 2026 |
Ordinary |
|
Wednesday, 22 April 2026 |
Ordinary |
|
Wednesday, 6 May 2026 |
Ordinary |
|
Wednesday, 27 May 2026 |
Ordinary |
|
Wednesday, 10 June 2026 |
Ordinary |
|
Wednesday, 24 June 2026 |
Ordinary |
|
Wednesday, 15 July 2026 |
Ordinary |
|
Wednesday, 19 August 2026 |
Ordinary |
|
Wednesday, 23 September 2026 |
Ordinary |
|
Wednesday, 21 October 2026 |
Ordinary |
|
Wednesday, 18 November 2026 |
Ordinary |
|
Wednesday, 16 December 2026 |
Ordinary |
Executive Summary
Council is required to hold at least ten meetings per year under the Local Government Act (1993). The proposed dates outlined would allow for fourteen meetings in 2026.
Background
In recent years Council has resolved to hold Council meetings at 2:00pm on Wednesdays with the schedule varying between three weekly to four weekly, most recently being four weekly.
The schedule proposed in this report is aimed to balance resources in preparing for Council meetings as well as ensuring they are adequately spaced to ensure timely decision making by Council.
It typically involves four weekly meetings in 2026 additional meeting included to accommodate isolated consideration of integrated planning and reporting documents.
Options
The proposed meeting dates for the 2026 are:
|
Wednesday, 28 January 2026 |
Ordinary |
|
Wednesday, 25 February 2026 |
Ordinary |
|
Wednesday, 25 March 2026 |
Ordinary |
|
Wednesday, 22 April 2026 |
Ordinary |
|
Wednesday, 6 May 2026 |
Ordinary |
|
Wednesday, 27 May 2026 |
Ordinary |
|
Wednesday, 10 June 2026 |
Ordinary |
|
Wednesday, 24 June 2026 |
Ordinary |
|
Wednesday, 15 July 2026 |
Ordinary |
|
Wednesday, 19 August 2026 |
Ordinary |
|
Wednesday, 23 September 2026 |
Ordinary |
|
Wednesday, 21 October 2026 |
Ordinary |
|
Wednesday, 18 November 2026 |
Ordinary |
|
Wednesday, 16 December 2026 |
Ordinary |
Council has the ability to amend this schedule provided the minimum number of ten meetings in the year are held. Council can also change the schedule by resolution of Council.
Community and Stakeholder Engagement
Engagement undertaken
Internal engagement has been undertaken in drafting the schedule outlined in this report. Council officers are recommending these meeting dates to meet the reporting and decision-making needs of the organisation.
Engagement planned
No further engagement is planned.
Financial and Resource Considerations
There are no direct costs associated with the recommendations in this report. The cost of Council meetings are included in the budget allocation for elected officials.
Legal /Policy
Local Government Act 1993 (NSW)
Local Government (General) Regulations
Impacts on Strategic/Operational/Asset Management Plan/Risk
Strategic Alignment
CSP Theme: Our civic leadership - We are an informed and engaged community with transparent, consultative and responsive Government services.
CSP Strategy: E.1 Lead, govern and regulate in an ethical, equitable, transparent and accountable way
Environment and Climate Change
There are no direct Environment and Climate Change impacts associated with the recommendations of this report.
Economic
There are no economic impacts associated with this report.
Risk
There are no significant risks associated with presenting this report.
Social / Cultural
There are no direct social or cultural implications associated with presenting this report.
Attachments
Nil
|
Item 11.2 |
11.2. Local Government NSW (LGNSW) Conference 2025 Motions
This report recommendations a range of motions for Council to submit for the 2025 Local Government NSW (LGNSW) Annual Conference.
Chief Executive Officer
That Council
1. Endorse the following Motions being submitted to LGNSW for consideration for inclusion onto the Agenda for the Annual Conference, to be uploaded by 12 midnight (AEST) on Tuesday 30 September 2025 to the LGNSW website:
a. Clarity in definition for moveable dwelling/tiny home regulation
b. Equitable arts and culture funding for regional council operated services (e.g., Galleries)
c. Expanding temporary housing flexibility in response to the housing crisis
d. Trainee, apprentice and cadet funding and Local Government as an employer of choice
e. Reinstatement Business Connect program
Executive Summary
Council is a member of LGNSW, the peak Local Government body in NSW. The Annual Conference is the pre-eminent policy making event for the local government sector in NSW. It is a key event for local government where Councillors come together to share ideas and debate issues that shape the way the sector functions and is governed.
Mayor Fitzpatrick, Councillors Daly, Haggar and Porter will be attending the 2025 LGNSW Annual Conference in Sydney from Sunday 23 November to Tuesday 25 November 2025 as resolved at the July 2025 Council meeting.
Each year, member Councils across NSW submit a range of motions to the Annual Conference https://lgnswconference.org.au/. These motions relate to strategic local government issues which affect members state-wide and introduce new or emerging policy issues and actions. They are debated and resolved by Conference delegates, with successful resolutions guiding LGNSW’s advocacy priorities for the year ahead. The current LGNSW Policy Platform – April 2025 is included as an attachment to this report.
Background
Criteria for motion submission
The LGNSW Board has resolved and advised Council that motions will be included in the Business Paper for the Conference only where they:
1. Be consistent with the objects of the LGNSW Rules (Rule 4)
2. Demonstrate that the issue concerns or is likely to concern a substantial number of local governments in NSW
3. Seek to establish or change a policy position of LGNSW and/or improve governance of the association (noting that the LGNSW Board is responsible for any decisions around resourcing and campaigns or operational activities, and any necessary resource allocations will be subject to the LGNSW budgetary process)
4. Be strategic
5. Be concise, clearly worded and unambiguous
6. Not be focussed on just a small specific part of NSW
7. Not encourage violation of prevailing laws
8. Not seek to advantage one or several members at the expense of other members
Motions of a similar objective:
9. May be consolidated by LGNSW as a single item
Motions reflecting existing LGNSW policy
10. Remain part of LGNSW’s Policy Platform but will not be included for debate as they have already been considered by Conference.
Motions adopted at Conferences inform LGNSW’s advocacy actions on behalf of the local government sector. LGNSW includes the exact wording of motions when writing to Ministers, departments and agencies post-conference, so it is important that the wording of motions clearly outlines your council’s policy intent or objective.
The format of motions, as much as possible, should call on a specific body (e.g. LGNSW, state government, federal government, a specific department or minister) and have a specific outcome that the motion is aiming to achieve. The wording should be unambiguous.
Motions must also be accompanied by evidence, for example an extract from Council Minutes that Council has resolved to submit the motion to the LGNSW Conference. The latest date motions can be submitted for inclusion in the conference business paper is Tuesday 30 September 2025.
Full details on the submission of motions can be found at: Motions | Local Government NSW | Annual Conference (lgnswconference.org.au)
Draft Motions
|
Indicative category of the motion: |
Planning, housing and building regulation policy |
|
Motion Title |
Clarity in definition for moveable dwelling/tiny home regulation |
|
Motion Wording |
That LGNSW calls on the NSW Government to urgently: 1. Announce and implement essential reforms to clarify the status of tiny homes and other portable dwellings. |
|
Background note: |
The current NSW planning framework doesn’t recognise ‘tiny homes’, resulting in a range of products marketed and sold as tiny homes or caravans that do not comply with existing regulations. Unless a product is a caravan, manufactured home or building it cannot be approved for a dwelling under state legislation. There is significant confusion in communities across NSW regarding what constitutes a caravan under the legislation and the conditions under which a ‘tiny home’ or caravan require approval. Councils are also required to enforce state government legislation to ensure safe housing for people and the environment. This places local councils in an unenviable position in seeking to follow rules set by the state government. The state government publicly stating that ‘councils can approve tiny homes’ is completely underselling the issue, selling out councils, and is nothing more than political buck passing. The lack of action on this issue from the state is contributing to growing discord between the community and local councils. The state government must urgently complete its review of the relevant legislation and update it to account for modern construction methods and current needs. Councils, and the community, need clarity on acceptable standards for non-traditional housing types such as ‘tiny homes’. During a housing crisis where people are seeking different housing options, communities across NSW need clearer guidance, and the NSW Government needs to take responsibility for the angst and frustration being felt across NSW. |
|
Indicative category of the motion: |
Social and community policy |
|
Motion Title |
Equitable arts and culture funding for regional council operated services (e.g., Galleries) |
|
Motion Wording |
That LGNSW: 1. Advocate to ensure councils receive a fair share of funding from state government arts and culture programs, including consideration of a model similar to library funding (e.g., committed base-level funding for small to medium cultural organisations). 2. Recognise the particular challenges faced by regional councils and prioritise their access to future arts and cultural funding relative to the larger State Cultural Institutions. 3. Continue to highlight cost-shifting as a key advocacy issue, noting that recent Create NSW funding decisions have increased financial pressure on many local councils. |
|
Background note: |
As part of the NSW Government’s Arts, Culture and Creative Industries Policy (Creative Communities) 2024–2033, reforms to the Arts and Cultural Funding Program (ACFP) were announced in June 2024. The reforms reduced and consolidated the number of funding programs and introduced changes to the application process.
In Council’s 2024 motion submission, concern was raised that consolidating programs and increasing competition would disadvantage council operated cultural services, such as regional galleries. These concerns have proven valid. Of the 37 council-run galleries across NSW, fewer than half received funding in the most recent Create NSW multi-year funding rounds. Only 5 secured 4-year funding, while 12 were awarded 2-year funding and mostly at reduced levels compared with previous years. Many galleries, including regional institutions like the South East Centre for Contemporary Art (SECCA), Glasshouse Port Macquarie, Broken Hill City Art Gallery, Goulburn Regional Art Gallery (GRAG) and Grafton Regional Gallery (GRG) amongst many others, missed out on funding they had previously relied upon.
While Local Government is the largest investor in small-to-medium public galleries in Australia, Council operated galleries often also depend on annual or multi-year state funding to sustain their programming, and the current arrangements risk undermining the viability of these vital cultural services. |
|
Indicative category of the motion: |
Social and community policy |
|
Motion Title |
Expanding temporary housing flexibility in response to the housing crisis |
|
Motion Wording |
That LGNSW call on the NSW Government to extend the exemptions under the Local Government Act for people impacted by a natural disaster to people impacted by the housing crisis. |
|
Background note: |
NSW is facing an escalating housing crisis. With the cost of living and development continuing to rise, thousands of people are being pushed into housing insecurity or homelessness. In this context, there is an urgent need for more flexible, low-barrier housing options, particularly for those in need of crisis or transitional accommodation. Under the Local Government Act 1993 and associated regulations, exemptions currently allow individuals affected by a declared natural disaster to place a moveable dwelling—such as a caravan or manufactured home—on their own land, or on another person’s land with consent, for up to two years without council approval. Councils may extend this timeframe through a local approvals policy if the person remains displaced. The legislation also permits caravan parks and camping grounds to provide temporary accommodation for up to two years for people who have lost their homes due to a natural disaster or the COVID-19 pandemic. This motion calls on the NSW Government to extend these same exemptions to people who are displaced or at risk of homelessness due to the housing crisis. Doing so would: · provide immediate, safe shelter for vulnerable individuals and families · reduce pressure on emergency housing services · empower councils and communities to respond more flexibly and compassionately to local housing needs. |
|
Indicative category of the motion: |
Workplace relations and employment policy |
|
Motion Title |
Trainee, apprentice and cadet funding and Local Government as an employer of choice |
|
Motion Wording |
That LGNSW and call on the NSW Government to: 1) Increase and continue the successful Fresh Start for Local Government Apprentices, Trainees and Cadets Program 2) Develop funded school engagement programs to bolster students’ interest in a career in the local government sector and the diversity of opportunities that are available.
|
|
Background note: |
The NSW Government launched the Fresh Start for Local Government Apprentices, Trainees and Cadets Program in October 2024 and provides funding support to help bolster the local government workforce. It’s a highly valued program and one that should be sustained beyond the current timeframe. Grant funding of this nature helps for a short period of time however it doesn’t address the resourcing challenges that Councils will continue to face once the funding program concludes. This motion also seeks support and investment in a school engagement program to encourage students to consider a career in local government. At a local level many Councils would be engaging with schools however a coordinated statewide program that is resourced and consistent would help with the pipeline of prospective employees who see their local council as a great employment opportunity. NSW councils face increasing challenges in attracting and retaining skilled staff, particularly in regional and remote areas. Becoming an employer of choice is critical to ensuring councils can deliver high-quality services and meet community expectations. While many councils are already investing in workforce planning and employee engagement, additional support from the NSW Government is needed to scale these efforts and ensure consistency across the sector. |
|
Indicative category of the motion: |
Social and community policy |
|
Motion Title |
Reinstatement Business Connect program |
|
Motion Wording |
That LGNSW call on the NSW Government to: 1. Reinstate the Business Connect program provided by the Service NSW Business Bureau |
|
Background note: |
The Business Connect program, delivered through Service NSW, has been a cornerstone of small business support across the state since its inception in 2017. It has provided free, independent, and tailored business advice to small businesses and aspiring entrepreneurs, offering up to eight hours of expert guidance per financial year. Services included one-on-one advisory sessions, workshops, and access to digital resources on topics such as business planning, marketing, financial management, and resilience training. The program was wound up on 30 September 2025. The program has been delivered by a network of qualified, independent advisors with real-world business experience, and has been accessible statewide, including in regional and rural communities. It has been especially valuable for early-stage entrepreneurs and disadvantaged groups, including women-led businesses, who often lack the resources to pay for professional advice. While Service NSW offers a Business Concierge service, it lacks the depth and tailored expertise of Business Connect. Entrepreneurs are now left to self-navigate complex challenges without structured support. The Business Connect program was a vital support mechanism for small businesses across NSW. Its discontinuation risks leaving thousands of entrepreneurs without access to essential advice and mentorship. Reinstating the program would not only safeguard existing businesses but also foster new enterprise, innovation, and regional economic development. |
Options
Council may resolve to amend or remove the draft motions.
Council may also resolve to add additional motions.
Community and Stakeholder Engagement
Engagement undertaken
Internal engagement has been undertaken in development of the motions recommended by Council officers. Council continues to advocate on various matters impacting our community and contributions to advocacy forums like the Local Government NSW Annual Conference provide an opportunity to ensure our voice is heard at a state level.
Engagement planned
Council will continue to engage with the community to develop our advocacy priorities. The community can contribute to and support our advocacy efforts with more information available on our website https://begavalley.nsw.gov.au/council/advocacy
Financial and Resource Considerations
There are no direct financial or resource considerations. The draft motions are compiled by staff and presented to Councillors for their consideration.
Legal /Policy
There are no legal or policy implications associated with this report. Should the motions Council has proposed be supported by LGNSW and changes made by the State Government there could be future legal and policy implications.
Impacts on Strategic/Operational/Asset Management Plan/Risk
Strategic Alignment
Councils’ participation at the LGNSW Conference through the submission of motions ensures that legislative, policy and funding matters that impact our community and Council service delivery are raised with LGNSW and the NSW Government.
Environment and Climate Change
There are no environment and climate change implications associated with this report other than those outlined in respective motions.
Economic
There are no economic implications associated with this report other than those outlined within respective motions.
Risk
There are no risks associated with this report other than the potential missed opportunity to influence change across the local government sector.
Social / Cultural
There are no social/cultural issues pertaining to this report other than as outlined within respective motions.
Attachments
1⇩. 2025.09.17 Attachment - LGNSW Policy Platform 2025
|
17 September 2025 |
|
|
Item 11.2 - Attachment 1 |
2025.09.17 Attachment - LGNSW Policy Platform 2025 |

|
Item 11.3 |
11.3. Actions from resolutions of Council - Progress Report
This report provides a progress update on Council officer actions following previous Council Resolutions.
Chief Executive Officer
That:
1. Council be provided quarterly update reports to monitor progress on implementation of Council resolutions
2. Council notes the progress update on implementation of Council resolutions contained within this report
3. Council endorse the completed resolutions contained within this report
Executive Summary
It is important that Council is transparent in its progress on implementing the resolutions of Council. This report provides a formal mechanism of accountability back to Council and provides the information openly to the community via Council’s website.
Background
Following each Council meeting Council Resolutions are tasked to an officer in Council’s electronic Report System - InfoCouncil. Progress of actions undertaken in relation to respective resolutions is monitored internally by senior staff.
At the Council meeting of 18 May 2022, it was resolved:
1. That Council be provided quarterly update reports to monitor progress on implementation of Council resolutions
2. Council notes the progress update on implementation of Council resolutions contained within this report
At the Council meeting of 22 May 2024, it was resolved
1. That Council be provided quarterly update reports to monitor progress on implementation of Council resolutions
2. Council notes the progress update on implementation of Council resolutions contained within this report
3. That future action progress reports include any resolutions that have been actioned since the prior report to allow Council to endorse closure of those actions
Below is a link to outstanding actions from previous Council resolutions since 14 May 2025.
Open actions from resolutions of council for the period 14 May 2025 to 5 September 2025
Below is a link to completed actions since 5 September 2025.
Completed actions from resolutions of Council as at 5 September 2025
Options
There are no options associated with this report.
Community and Stakeholder Engagement
There are no community and stakeholder engagement requirements associated with this report.
Engagement undertaken
There has been no engagement undertaken associated with this report.
Engagement planned
There is no engagement planned associated with this report.
Financial and Resource Considerations
There are no direct financial or resource considerations associated with this report. If Council resolved to do anything other than note the update there may be financial impacts to be considered.
Legal /Policy
There are no legal/policy impacts associated with this report.
Impacts on Strategic/Operational/Asset Management Plan/Risk
Strategic Alignment
E.1 of Council’s current Community Strategic Plan 2024 states: Lead, govern and regulate in an ethical, equitable, transparent and accountable way.
Environment and Climate Change
There are no environment or climate change impacts associated with this report.
Economic
There are no economic benefits/impacts associated with this report.
Risk
There are no risks associated with this report.
Social / Cultural
There are no social/cultural impacts associated with this report.
Attachments
Nil
|
Council |
17 September 2025 |
Notices of Motion
17 September 2025
14.1 Lions Beach Reserve at Pambula....................................................................... 236
|
Item 14.1 |
14.1. Cr Mitchell Nadin - Lions Beach Reserve at Pambula
Can staff provide a report to council on costs to upgrade the power at Lion’s Park Pambula Beach to allow for food van connection?
Background
Recently council ran a tender process for food van locations across the shire. One of the sites was Lion’s Park at Pambula Beach, which during the EOI was billed as a powered site but was later changed to unpowered because it was established there wasn’t enough power to run a food van and the sewer pump station.
This meant the operator had to purchase a diesel generator, which is costing about $1000 per month in fuel and is also loud and pollutes the air where people are consuming food/drink or enjoying the amenity of the park.
It makes sense that if the cost is reasonable to upgrade the power and potentially recover those costs through the lease or some other way.
Staff response
Council entered into a license with a food van operator for Lions Beach Reserve at Pambula as a prime powered site from 23/12/2024 to 31/3/2025. At the time of signing this agreement, the site was a powered site however there were plans to upgrade the sewer line which would result in the site no longer being a powered site. The vendor was aware of this. As plans were developed for the upgrade works to commence, the vendor was kept informed and the works planned to commence at the conclusion of vendor’s licence.
The vendor was advised that if they would like to continue with a new license, access to power would no longer be available and they would need to supply their own power, such as a generator, if they needed it. The vendor then entered into an additional 3 month license from 1/4/2025 to 30/6/2025 as an unpowered site.
When the vendor applied as part of the recent EOI process they would have been aware the site was not powered due to previous communication.
Staff have considered whether there are any other options to enable the site to power food van operations, however due to the nature of the permanent community infrastructure that needs power, including the sewer pump for the toilets and BBQ timers, the only option would be to upgrade the power further. There is no public infrastructure need for this upgrade, which is estimated to cost approximately $10,000 to $15,000 (note: this is a rough estimate only and may not be correct). As such, there is no existing budget available to fund these works.
Cr Mitchell Nadin
Attachments
Nil
|
Council |
17 September 2025 |
Questions without Notice
17 September 2025
16.1 Cr Nadin - Lots in our Shire................................................................................ 238
16.2 Cr Porter - Robertson Street, Bemboka upgrade.............................................. 240
16.3 Cr Porter – Are shark fishing signs posted at Tathra Wharf since the upgrade? 244
|
Item 16.1 |
16.1. Cr Nadin - Lots in our Shire
At the 23 June 2025 ordinary council meeting Cr Nadin asked how many lots are there in our shire? How many lots are currently built on? How many vacant lots have a minimum lot size small enough to get building approval?
Cr Nadin advised for context there are lots that exist that cannot get a Development Application approved, as in they have no building entitlement.
Director Community, Environment and Planning, Mrs Emily Harrison took the question on notice.
Director Community Environment and Planning
Staff response
How many lots are there in our Shire?
There are 27,685 lots in the Bega Valley Local Government Area, noting not all lots were created for the purpose of a dwelling.
How many lots are currently built on?
Of those, it is estimated that 18,300 allotments are occupied excluding allotments in National Park, forestry lands, commercial, industrial, special use zones, environmental conservation, waterways and recreation area).
How many vacant lots have a minimum lot size small enough to get building approval?
It is important to understand that dwelling entitlements are not necessarily linked to lot sizes. For example:
· All urban or village lots with reticulated sewer or where suitable Onsite Sewage Management solutions can be demonstrated can be built on.
· Rural dwelling entitlements in the RU1, RU2 and C3 zones vary but generally depend on how and/or why the lot was created (for example, was the allotment created for the purpose of a dwelling in a subdivision under an Environmental Planning Instrument – SEPP, LEP etc).
· Rural Residential dwelling entitlements in zones RU4, C4 and R5 vary but generally lots tend to have dwelling entitlements because they were created for the purposes of a dwelling.
How many lots have no building entitlement?
The number and location of rural and rural residential lots with no building entitlement is not known and cannot be derived without individually investigating every single parcel of land.
Landowners seeking information on dwelling entitlement status for their property are encouraged to write to Council for more information (development enquiry fees may apply).
What we do know
· In 2015 there were approximately 1,067 existing vacant concessional lots.
· In 2019 approximately 16% of existing rural residential zoned lots were vacant.
· In 2019 there was capacity for up to 590 additional lots to be created in rural residential zones.
· In 2020 Council’s Rural Residential Strategy created potential for between 700-1,350 new rural residential lots.
· 2025 estimates of existing vacant lots are in the order of 900 vacant urban zoned residential lots, 600 vacant rural residential zoned lots and over 5,000 vacant rural zoned lots. These figures are estimates and have not been subject to ground truthing.
Concern has been raised that dwelling entitlements were ‘lost’ with the introduction of Bega Valley Local Environmental Plan 2013. With the exception of specific site by site directions for land from adopted Council strategies such as Structure Plans, staff are unaware of any dwelling entitlements that have been lost through the implementation of LEP 2013.
If any landowner believes that their dwelling entitlement was lost through the implementation of LEP 2013, they should contact Council’s Strategic Planning Section with the property details and this will be thoroughly investigated on a case by case basis. It should be noted that of the handful of cases known to staff where land owners have claimed they lost a dwelling entitlement through the implementation of LEP 2013, upon investigation none of these claims have been substantiated.
Attachments
Nil
|
Item 16.2 |
16.2. Cr Porter - Robertson Street, Bemboka upgrade
At the ordinary council meeting of 20 August 2025 Cr Porter asked:
· What cost estimates, if any, have been developed to upgrade and seal Robertson Street in Bemboka, particularly the section between Loftus Street (Snowy Mountains Highway) and Garvan Street?
· What was the scope of any such estimated upgrades?
· What mechanisms would be available to facilitate a co-contribution arrangement between property owners and the Council for the upgrade of the road?
Chief Executive Officer, Mr Anthony McMahon took the question on notice.
Director Infrastructure
Staff response
1. What cost estimates, if any, have been developed to upgrade and seal Robertson Street in Bemboka, particularly the section between Loftus Street (Snowy Mountains Highway) and Garvan Street?
Firstly, it must be recognised that this section of road reserve in Bemboka is not and never has been a formed road. Until relatively recently it was a Crown Road Reserve that was then transferred to Council without upgrading or provision of suitable property access. The pictures below show it as green field site without any formed access to the properties with just wheel ruts delineating it.
Any proposal therefore is not for a road upgrade but a complete road construction and provision of property access points. As can be clearly seen the gradient of any road will cause significant design challenges to mitigate the drainage and runoff issues at the bottom of the hill.


Following a QoN from Cr Bain in 2019, Council’s Roads Coordinator carried out a site visit and developed a preliminary high level cost estimate based on then current unit rates for materials and construction of a ‘typical’ rural road including drainage structures.
This was estimated at approximately $220,000 in 2020 but was without the benefit of any survey, geotechnical investigation, pavement or drainage design to fully inform the estimate. Also specifically excluded was any provision for exit/entry onto the Snowy Mountains Highway, identification and relocation of any services in the corridor and easement requirements for the power lines on the western side of Robertson Street.
2. What was the scope of any such estimated upgrades?
The scope was for the design and construction of a basic, minimum width spray sealed pavement and associated drainage structures. Approx dimensions were assumed as 240m x 7m with a 250mm pavement depth for estimation purposes only. An allowance was included for detailed survey and design which would confirm all dimensions.
3. What mechanisms would be available to facilitate a co-contribution arrangement between property owners and the Council for the upgrade of the road?
In this type of circumstance property owners may utilise several mechanisms to contribute to road upgrades. These mechanisms are broadly categorised as follows:
· Voluntary Contributions and Agreements
· Special Rate or Charge Schemes
· Development Contributions (Sections 7.11 and 7.12)
1. Voluntary Contributions and Agreements
One of the most direct mechanisms involves voluntary financial or in-kind contributions by property owners. When residents seek improvements to a local road—such as sealing, widening, or drainage enhancements—they may organise collectively and submit a formal request to Bega Valley Shire Council. Council may enter a cost-sharing arrangement whereby property owners contribute a portion of the upgrade costs, with council providing the balance.
The typical process includes the following steps:
· Lodgement of an initial request with council by affected property owners or an association representing them.
· Council undertakes a comprehensive assessment of the proposal, estimates costs, and negotiates the scope of work and financial contributions.
· A formal agreement is executed, stipulating the commitments of all parties, timelines, and technical specifications.
· Upon completion of agreements, works are scheduled and executed by council or approved contractors.
This approach relies on goodwill, transparency, and open communication between council and residents.
2. Special Rate or Charge Schemes
Under the Local Government Act 1993 (NSW), councils possess the authority to levy special rates or charges on properties that benefit from specific works or services, such as road upgrades. In Bega Valley Shire, this mechanism is occasionally employed for major works where a clear, direct benefit to a defined group of properties can be established.
The process for implementing a special rate or charge scheme typically involves:
· Identification of properties that will derive benefit from the proposed road upgrade.
· Preparation of a detailed proposal, including costings, scope of works, and method of apportioning charges.
· Consultation with affected property owners to explain the proposal and seek formal feedback.
· Formal adoption of the scheme by council, subject to statutory public notification and the opportunity for submissions.
· Execution of works, with costs recovered via the special rate or charge included in council rates notices.
This mechanism ensures that those who benefit directly from improved infrastructure share the associated costs, while providing a transparent and accountable process.
3. Development Contributions (Sections 7.11 and 7.12)
New residential and commercial developments frequently generate additional demand for local infrastructure, including roads. To address such impacts, the Environmental Planning and Assessment Act 1979 provides for the collection of development contributions (previously Section 94 contributions, now Sections 7.11 and 7.12).
When property owners or developers submit a development application that, if approved, will necessitate upgraded roads, council may require payment of a development contribution as a condition of consent. These funds are allocated to specific works identified in council’s development contributions plan, which is publicly accessible and regularly reviewed.
Development contributions are generally collected upon issuance of the construction certificate or prior to commencement of works. This is not usually retrospective so would not be applicable to previously constructed and approved dwellings.
Attachments
Nil
|
Item 16.3 |
16.3. Cr Porter – Are shark fishing signs posted at Tathra Wharf since the upgrade?
At the ordinary meeting of 20 August 2025 Cr Porter asked could Council confirm whether the ordinance sign regarding shark fishing and the using of trace lines has been returned to Tathra Wharf since the upgrade has been completed?
Chief Executive Officer, Anthony McMahon took the questions on notice.
Chief Executive Officer
Staff response
The no shark fishing sign at the Tathra Wharf is currently located adjacent to the pedestrian access ramp to the public amenities. See photo below. Prior to the wharf upgrade project, the sign was located in the middle of the deck on the main ramp, outside the cafe doors.

Attachments